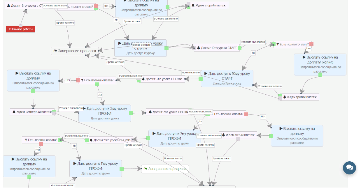
Геткурс платежные системы
Вормикс как победить
Асп центр екатеринбург
Сидр из груш и яблок
Можно ли удерживать алименты без исполнительного листа
Ты лучшая что ответить мужчине
Гунар дота 2
Карбамазепин показания к применению инструкция
Правка вмятин автомобиле
Заклепочник усиленный для заклепок
Наполнитель баллонов вакансии
238 145
Задержание таксистов астана
Особенности школьников 5 класса
Геткурс платежные системы 107 фотографий


















































































