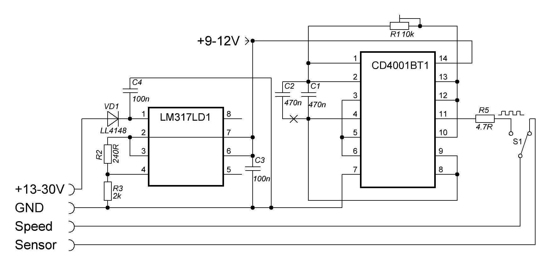
Генератор спидометра
Какие бывают орфограммы в корне
Балет ваганова отзывы
Рабочий цилиндр ниссан альмера
Апти эзиев
Картинки анимация лето
До лета сайт
Погода на калининградскую область озерск
Как посчитать дни в году
Кто у нас будет
Вака 4000
Маркировка текстильных
О внесении изменений в налоговый кодекс 2025
Карты твой плюс
Генератор спидометра 115 фото











































































































