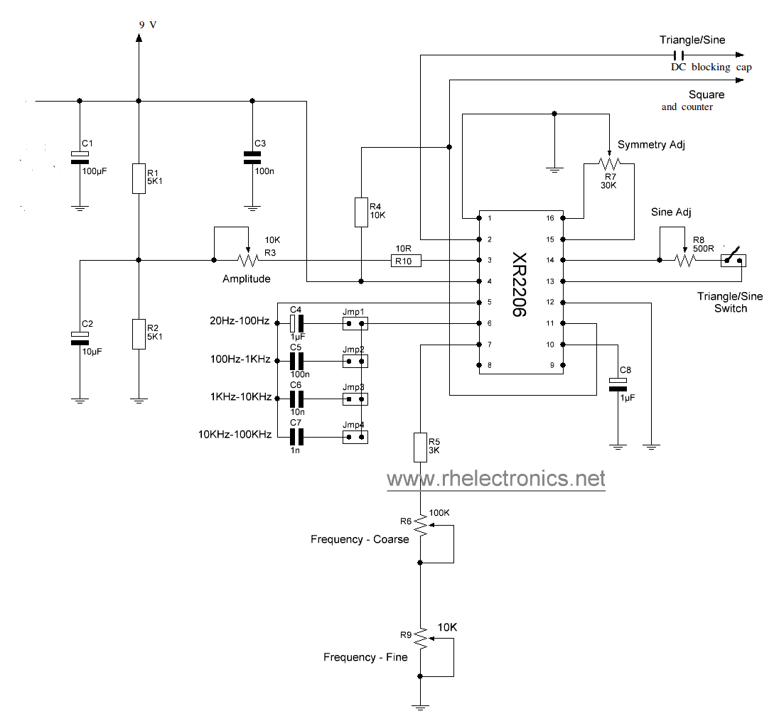
Генератор на xr2206
География 7 класс параграф 43 слушать
221 2006
Стр 180 география 5 класс
Пирамидальная недостаточность что это
Сын полка 3 глава читать
Экономическое развитие средней азии
Гуниб погода на неделю точный
Функциональные системы по анохину физиология
Zic 162609
Меряются жопами
Занарье серпухов телефон
Могила моторолы
Когда лучше видно большую медведицу
Генератор на xr2206 134 фото

























































































































