Kmon Game Nights Complete Guide AGN and EGN
Game Night GeneralsMay 2nd, 2023

Hi Kmon Trainers and Mods, Get ready for an unforgettable gaming experience as the Kmon Community Game Night returns with a bang this May and June!
The time has come and we are hosting tier based Game Nights!
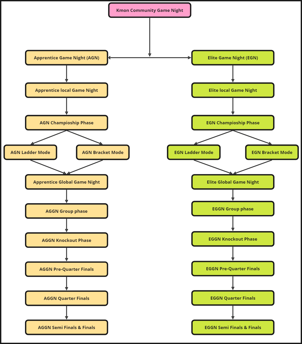
Here are the two separate Game Night Events:
1). Apprentice Game Night- (AGN) Trainers can participate in this event exclusively with Rookie & Veteran Battle rank Kryptomons.
2). Elite Game Night- (EGN) Trainers can participate in this event with any Kryptomon rank (Rookie/Veteran/Elite) as long as they are NFT’s. (Not Synthetic)
Game Night Structure

Both Elite and Apprentice Local Game Nights follow the already seen Championship Phase and Knockout Phase.
Note: In both EGN and AGN, the Knockout Phase will differ between communities with 9 or less participants, and communities with 10 or more participant players.
1). Championship Phase : In this first phase, players have 5 days to compete against each other. They must play one match against all participating members. This will produce a ranking which is shared by the mods and updated every day.
(See Image A)
2). Knockout Stage with 9 or less participant players: In this phase, a maximum of the top 7 players in the championship ranking will qualify for the direct elimination phase which works as a climb towards the top (Mortal Kombat style).
(See image B)
3) Knockout Stage with 10 or more participant players: In this phase, the top 4 players of the Championship Phase will qualify to the semifinals and final in a bracket format to determine who is on the podium (First, Second, Third).
(See Image C)



Apprentice Game Night

AGN is the New Additional Tier to the Game Night where Rookie or Veteran Rank Kmon Trainers will Compete to be the champion!
Who can Join:
Any Player with Rookie or Veteran Ranked Kryptomon NFTs or Synthetics can join the Apprentice Game Night in their relevant community.
Timeline of AGN
AGN 1 (Non qualification to AGGN) Championship Phase: 5th May,2023 - 9th May,2023
AGN 1 (Non qualification to AGGN) Knockout Phase:10th May,2023 - 12 May,2023
AGN 2 (Qualification to AGGN) Championship Phase:27th May, 2023 - 31st May, 2023
AGN 2 (Qualification to AGGN) Knockout Phase:1st June, 2023 - 3rd June, 2023
AGGN Group Phase: 19th June,2023 -23th June,2023
AGGN Knockout Round of 8 and QuarterFinals:25th June,2023 -27th June,2023
AGGN Semi Finals and Finals: 29th June,2023
AGN Rewards:

Rules
1) Armor and Consumables are NOT Allowed in Both AGN and AGGN.
2) Players are only allowed to use Kryptomons that they registered while filling the registration form.
3) After every battle, winning players must post a Screenshot of their victory in their relevant community Group while tagging Mods to update Match results and their points.
4) Players who do not show up for any battle will be Disqualified.
5) Recording your battles is highly advised so in case your opponent is violating rules like usage of unauthorized Kryptomons ,armors and/or consumables, you have the appropriate proof to show your relevant moderators.
6) No Kryptomons other than Veteran or Rookie ranks are allowed in the Apprentice game night. Synthetic Kryptomons that are rookie or Veteran ranked are always allowed.
7) A Player can only participate through one community, either his own or in the International community but not both at the same time.
8) Players are allowed to continue training their Kryptomons with which they registered.
9) Both AGN and AGGN require a minimum of 3 and a maximum of 4 Kryptomons to participate in.
10) Players may participate both in AGN, AGGN, EGN and EGGN at the same time, as long as they respect the respective rules of both Game Nights.
11) Participation Reward (10 Star tickets) will only be awarded to players that complete at least 50% of their Championship Phase Matches
12) The cumulative and increasing reward system based on the number of participants will count only the total number of players that complete at least ⅓ of the total matches.
13) A player may participate with only one account/wallet and not multiple account/wallets.
Elite Game Night

Elite Game Nights are open to all battle rank Kryptomons which are NFT’s (Synthetic Kryptomons are NOT ALLOWED)
It follows the same structure of AGN but has different rules and higher rewards!
Who can Join:
All Players with any Battle Rank Kmons as long as they are NFTs and not Synthetic Kryptomons.
Timeline
EGN (Qualification to EGGN) Championship Phase: 17th May,2023 - 21st May,2023
EGN (Qualification to EGGN) Knockout Phase: 22th May,2023 - 24th May,2023
EGGN Group Phase: 6th June,2023 -10th June,2023
EGGN Knockout Round of 8 and QuarterFinals: 12th June,2023 -14th June,2023
EGGN Semi Finals and Finals: 16th June , 2023
EGN REWARDS:

Rules
1). Consumables may NOT be used in EGN.
2). Any type and combination of Armors are Allowed
3). Players must only use Kryptomons that they registered with while filling the registration form.
4). After each battle, Winning players must post a Screenshot of their victory in their relevant community Group while tagging Mods to update Match results and their points.
5). Players who do not show up for any battle will be Disqualified.
6). Recording your battles is highly advised so in case your opponent is violating rules like usage of unauthorized Kryptomons ,armors and/or consumables, you have the appropriate proof to show your relevant moderators.
7). A Player can only participate through one community, either his own or in the International community but not both at the same time.
8). Players are allowed to continue training the Kryptomons with which they registered with.
9). In every Phase only 3vs3 Kryptomon fights are allowed.
10). Only NFT Kryptomons are allowed to participate in EGN. Synthetic Kryptomons are NOT allowed.
11). Both EGN and EGGN require a minimum of 3 and a maximum of 4 Kryptomons to participate in.
12). Participation Reward (10 Star tickets) will only be awarded to players that complete at least 50% of their Championship Phase Matches
13). The cumulative and increasing reward system based on the number of participants will count only the total number of players that complete at least ⅓ of the total matches.
14). It is prohibited to exchange, transfer and/or receive armor scraps during the entire term of the EGN and EGGN. The upgrade is only allowed through a single wallet, registered in advance, and which are received during the Story Mode or Official Sale if carried out during the championship period. Failure to comply with these rules will result in banning from the championship.
15). A player may participate with only one account/wallet and not multiple account/wallets.
Guide on different ways to participate in EGN and AGN:
EGN:
- NFT Kryptomons
- Rented Kryptomons
AGN:
- Synthetic Free to Play Kryptomons (Veteran and Rookie)
- Rented Kryptomons (Veteran and Rookie) trained Veterans and Rookies cost you as little as 1$ a month!
- NFT Kryptomons (Veteran and Rookie)
How to Rent Kryptomons and Start Playing:
Players can go to Playdex Kmon Rental Marketplace to rent Kmons:
Website : https://playdex.io/games/kryptomon
1). Go to the Kmon Trainer Hub
2). Log in with your Metamask Wallet or create an account
3). Go to the Rental tab on the Trainer Hub and connect your wallet to Playdex’s Marketplace
4). Choose the Kryptomon you’d like to rent.
5). Click “rent asset”.
6). Accept the transaction
7). Go to play and log in with the trainer hub username and password
(Renting a Rookie or unofficial C rank Kryptomon costs as low as 0.03$ per day and Veteran or unofficial B rank Kryptomon cost as low as 0.06$ per day to start Playing.
That is around 1$ only per month!
If you have low trained Kryptomon, then you can also participate using Trained Rented Kryptomon mon and Register in the Game Night with that.
For any other Queries and Doubt:
Contact: @AxelB_laze (International), @MacksD , (Brazilian) @Prorookie007 , (International) @Kryptomonenespanol (Spanish) on Telegram or Discord
Get Ready for the Game Night and Keep training your Kryptomons as much as possible.
Registration form will be soon open for you guys to fill up.
Stay Tuned and may the Best trainers win!!!!