Гайд для абитуры-программистов КПИ
Maxim Chugaevsky (@freudzone)Предисловие
Я хотел стать программистом задолго до поступления в КПИ.
Но когда пришло время подавать документы, многие вещи все еще оставались неясными. Каждый год абитуриенты задают одни и те же вопросы:
“Что лучше выбрать: ФИВТ или ФПМ?”,
“А на ИПСЕ сложно?”,
“В чем разница между компьютерной и программной инженерией?”
В этом гайде вы сможете найти ответы на большинство стандартных вопросов, примитивную статистику, отзывы студентов и практические советы.
Приятного вам чтения и удачного поступления!
Кто такие программисты
Программист – это человек, который занимается разработкой программного обеспечения, а именно написанием программ. В программировании много разных направлений и технологий, поэтому чаще всего программисты имеют довольно узкую специализацию. Например, программист, занимающийся разработкой сайтов, может не уметь создавать мобильные приложения. Направлений в программировании много, и обзор каждого выходит за рамки статьи. Мы будем обсуждать следующие:
- Data Science - всё, что связано с анализом данных;
- Desktop - настольные приложения (напр. Photoshop или Word);
- Embedded - программирование встроенных систем (напр. банкомат);
- Gamedev - игры и всё, что с ними связано;
- Mobile - приложения для смартфонов;
- Computer Security - компьютерная безопасность;
- Web - сайты и всё, что с ними связано.
Что же выбрать?
Сейчас важно хотя бы приблизительно определиться с тем, что вам ближе. От этого будет зависеть выбор факультета и специальности. Постарайтесь собрать как можно больше информации о том, что вам нравится, интернеты в помощь. Когда поймете что к чему, посмотрите текущую ситуацию на рынке труда, а также прогнозы на будущее.
Пару советов лично от себя:
- Если вам была интересна математика в школе, это еще не значит, что в университете она вам тоже понравится;
- Направления вроде Gamedev могут показаться очень интересными, но в университете этому не научат;
- Если хотите поскорее выйти на работу, то советую Web или Mobile;
- Если вам всё интересно и вы не можете выбрать, то попробуйте себя в каждом направлении, после приобретения базовых навыков сделать выбор будет проще;
- Не будьте фаталистом, всегда можно переучиться на что-то другое.
Зачем нужен университет?
Конечно, такую профессию как программист можно освоить и без помощи университета. Но я бы не советовал так поступать. В университете вы можете найти друзей, круг по интересам, менторов, проблемы с доступом к джойказино и многое другое. Многие фундаментальные предметы куда проще выучить в университете. Также на каждом факультете есть уникальные преподаватели, общение с которыми вам запомнится на всю жизнь.
Кроме профессиональной подготовки, высшее образование также подразумевает развитие человека в общеобразовательных направлениях. Например, вы будет изучать философию, политологию, религиоведение и т.п. Вы научитесь противостоять бюрократам и занудам, повысите свою стрессоустойчивость, а также научитесь выполнять большие объемы работ в короткие сроки. Все эти и многие другие навыки куда ценнее, чем кажется на первый взгляд. Диплом может показаться бесполезным, но иногда без него никак. Лично для меня университет стал отличной школой жизни, помог избавиться от розовых очков и здорово расширил кругозор.
Специальности
Программная инженерия на ФИВТ – не единственный вариант. Серьезно!
Мало того, это может стать для вас неправильным решением, о котором вы будете жалеть. Давайте разберемся с основными специальностями:
- Інженерія програмного забезпечення (121) (Software Engineer)
Это направление лучше всего подходит, если вы хотите сделать уклон на разработку, но вам не интересны "всякие там математики" и "железные внутренности". Хорошая основа для направлений Desktop, Mobile и Web. Неудачный выбор для Embedded. - Комп’ютерні науки (122) (Computer Science)
Тут будет много всяких штук, связанных с информатикой и математикой, но самого программирования может быть меньше. Хорошая база для направлений, связанных с Data Science, и "умного" программирования. - Комп’ютерна інженерія (123) (Computer Engineer)
Интересно как работает процессор изнутри? Тогда вам сюда. Прикладного программирования тут не особо много, но зато будет много низкоуровневых штук. Неплохая заявочка для направления Embedded и “низкоуровневого” программирования. - Прикладна математика (113) (Applied mathematics)
Это для тех кто реально фанатеет от математики, её будет очень много.
Если вы из таких, то сможете получить отличный старт для направлений вроде Data Science. Но математики реально много... - Системний аналіз (124) (Systems analysis)
Если говорить коротко то это смесь прикладной математики и компьютерных наук. Преподается только на ИПСА, высокий конкурс. Хорошая база для Data Science. - Автоматизація та КІТ (151) (сложна)
Это смесь компьютерной инженерии и компьютерных наук, но в промышленных масштабах. Если вы с детства мечтали автоматизировать завод то вам сюда. Неплохая база для направления Embedded. - Кібербезпека (125) (Computer security)
Очень молодое направление, преподается только на ФТИ.
В теории это смесь прикладной математики, комп. инженерии и комп. наук. На практике нужно общаться с супергероями.
Мало информации, да? А проблема в том, что на разных факультетах все по-разному. Мало того, иногда даже на одном факультете у параллельных групп может отличаться программа обучения. Как узнать больше? Вам может помочь сайт приемки (pk.kpi.ua), а также сайты факультетов и кафедр. К сожалению, даже если вы полностью изучите предложенные сайты, вы вряд ли получите полную и актуальную картинку. Я очень советую вам пообщаться со старшекурсниками – это один из лучших способов узнать правду про место, где вы собираетесь учиться минимум 4 года.
Где найти студентов, которые ответят на ваши вопросы?
На сайте приемной комиссии в разделе "База супергероев".
Не стоит забывать
Специальность, конечно, важна, но она не определяет ваше будущее место работы. Вы можете закончить программную инженерию и работать в маке,
а можете закончить автоматизацию и кит и работать в совсем другом Mac-е.
Ну и напоследок несколько диаграмм для раздумий…


Факультеты
Каждый факультет по-своему особенный, и в то же время они все одинаковые. Краткий экскурс по основным факультетам “программистов”:
- ФИВТ
Самый большой факультет для прогеров. Много людей, все очень заряженные, довольно жесткий деканат, хороший студсовет. Важно понимать, что этот факультет самый популярный. Отсюда вытекают горы разочаровашек и рейтинговые списки с адским проходным. - ФПМ
Маленький факультет. Довольно уютное место, особенно если вы учитесь на Программной или Компьютерной инженерии. Отличная альтернатива ФИВТу, деканат у нас менее строгий и трава зеленее. - ФТИ
Кибербезопасность – это сюда. Тихий, уютный, но всё же не ФПМ, чуток более строгий, еще больше не похож на ФИВТ.
Будут пары в первом корпусе!!! - ИПСА
Имеет репутацию очень престижного и сложного института, отсюда имеем высокие проходные и завышенные ожидания. Я бы советовал сюда идти только если вы реально любите математику, её тут будет много.
Кстати, "ИПСА" не склоняется. - ФБМИ
Один из самых молодых факультетов. Если вы мечтали совместить "здоровье" и программирование то вам сюда. Тут будет возможность познакомиться со всякими штуками вроде КТ и кибер-костыля. - ТЭФ
Сложная история, но вообщем тут тоже готовят прогеров. Мало того, изначально все началось с подачи ФИВТа! Конечно возможны предметы связанные с энергетикой, но иногда без этого никуда.
Не стоит забывать
Не зацикливайся на факультете. В конечном итоге он важен, ещё меньше, чем специальность. В любом случае вам довольно много придется учить самостоятельно, поэтому старайтесь сделать основную учебку максимально комфортной. Больше инфы спрашивайте у супергероев.
Ах да. Первые два курса вы будете учить примерно одно и тоже везде, например: матан, дискретную математику, линейную алгебру, основы программирования, структуры данных и алгоритмы, физику, инженерную графику (не везде, но бывает) ну и кучу гуманитарных предметов. Обычно реальную разницу можно почувствовать на 3-м и более старших курсах, а в редких случаях и вовсе на магистратуре.
Так что повторю еще раз: "Не зацикливайтесь на факультетах и специальностях!"
Ну и немного диаграмм…


Карл, откуда эти диаграммы?!
Перед тем как написать этот гайд, я попросил неравнодушных студентов заполнить анонимную анкету, и на основе данных которые они предоставили и получились эти диаграммы.
Стоит заметить, что далеко не каждый студент мог добраться до этой анкеты, а только те, кто сидел в на каналах лайва и IT KPI, ну и парочка людей с тех же групп в вк. Также стоит обратить внимание на то, что по некоторым факультетам и специальностям было около 20 ответов, поэтому диаграмма для них скорее всего неточная.
Под критерием "довольности" подразумевается что студент хотел бы снова поступить на свой факультет и специальность.
Под критерием "работает" подразумевается, что студент работает в IT.
Вы можете самостоятельно просмотреть все ответы в виде анкет и таблиц.
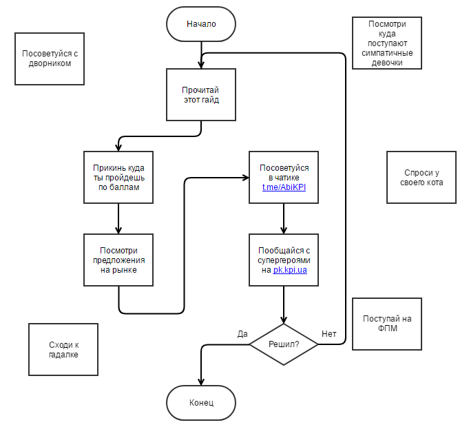
Так куда же мне поступать???
Все проще чем кажется. Специально для вас я разработал алгоритм для определения идеального места учебы. Да, да, целый алгоритм)

Уже почти конец
Перед тем как мы попрощаемся, я хочу поделиться с вами советами которые сделают вашу учебу проще, а жизнь приятнее.
Для начала пара полезных ссылок:
- Сайт приемки: pk.kpi.ua
- Канал абитуриента КПИ в Telegram: t.me/hochu_v_kpi
- Чатик для абитуриентов КПИ: t.me/AbiKPI
- Мой телеграм: t.me/freudzone
- Проходные баллы в 2015 году: kpi.ua/score-15
- Проходные баллы в 2016 году: kpi.ua/score-2016
- Проходные баллы в 2017 году: kpi.ua/score-2017
И помните главную истину:
Лайфхаки
- В КПИ можно учиться на двух сложностях: легкая, и прогуливаю.
- Первые два курса – самые сложные.
- Старайтесь получить хорошую базу по основным дисциплинам, чтобы на 3-м курсе учеба перестала быть проблемой.
- Иногда получить тройку прогульщику сложнее, чем пятерку тому, кто просто светил лицом. (да-да, не обязательно даже что-то знать)
- Чем сложнее программа, тем меньше вероятность, что кто-то понимает, что происходит в коде. (можно втирать дичь)
- Не конфликтуйте с преподавателем.
- Не учите преподавателя.
- Никогда не посылайте преподавателя. (сложнее чем кажется)
- В начале семестра самое полезное, что вы можете сделать – достать архив с палевом у старшекурсников. (палево == чужие работы)
- Сдавать лабы первому намного проще. (почти всегда)
- Найдите круг по интересам.
- Найдите ментора.
- Найдите настоящих друзей. (сложнее чем кажется)
- Научитесь уверенно говорить.
- Научитесь сносно писать.
- Расширяйте свой кругозор. (гуманитарии нужны)
- Научитесь втирать полную дичь с умным видом.
- Не сидите всё время дома.
- Не выпендривайтесь.
- Помогайте другим.
- Подпишитесь на Лайв. (t.me/kpilive)
- Общайся в чатике (t.me/AbiKPI)
- Не будьте кеком. (сложнее чем кажется)
- Живи. Люби. КПИ.