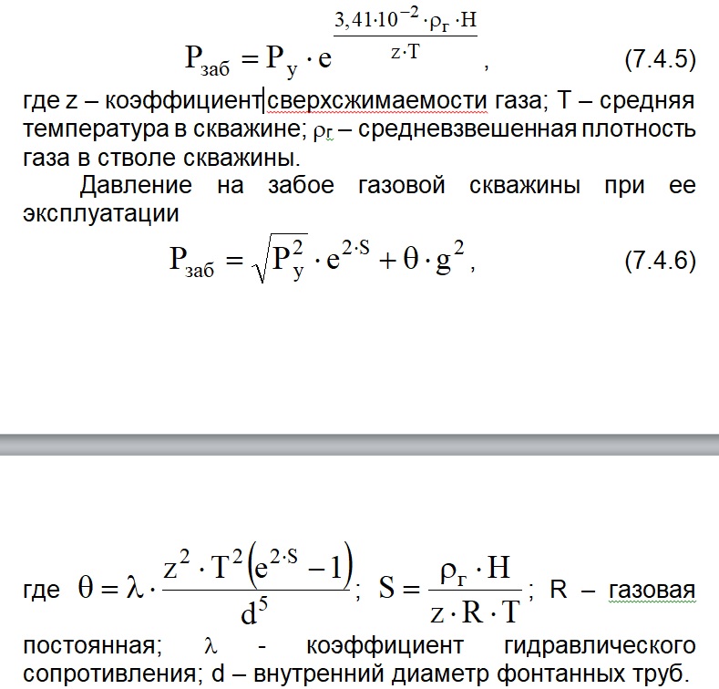
Формула забойного давления
2sin136 sin68 sin 2
Арк свист
К психологическим категориям относятся
Junes journey 3.2
Понятие принципов адвокатуры
Слово из 4 букв где 3 н
Времена группы simple ответы
Веб чат семейные пары
Заполнить таблицу мышцы
Происходит в процессе созревания половых клеток
Насадки для ножа
Топинамбур шоколад
Elli магазин
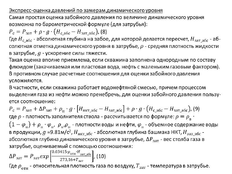
Формула забойного давления 58 фото
























































