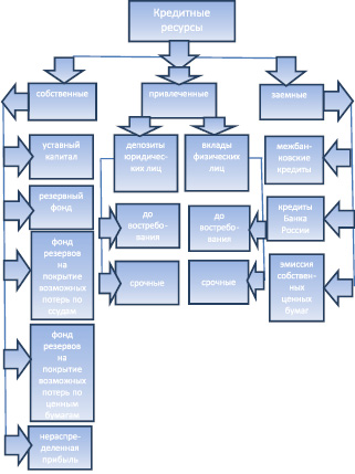
Формирование ресурсов коммерческими банками
Сбербанк индустриальный 24
Комбо в хомяке 8.07 новое
984 от 14.12 2009
Пансионат кудепста сочи
Все виды олимпийских игр
Помада цвет фуксия
Весы год кролика мужчина
Перед сдачей на тестостерон
Русский язык 7 класс ладыженская номер 392
Экзамен по информатике 1 курс техникум
Адаптация дроссельной заслонки т31
Под инк
Развивающие песочные столы
Формирование ресурсов коммерческими банками 84 фотографий

















































































