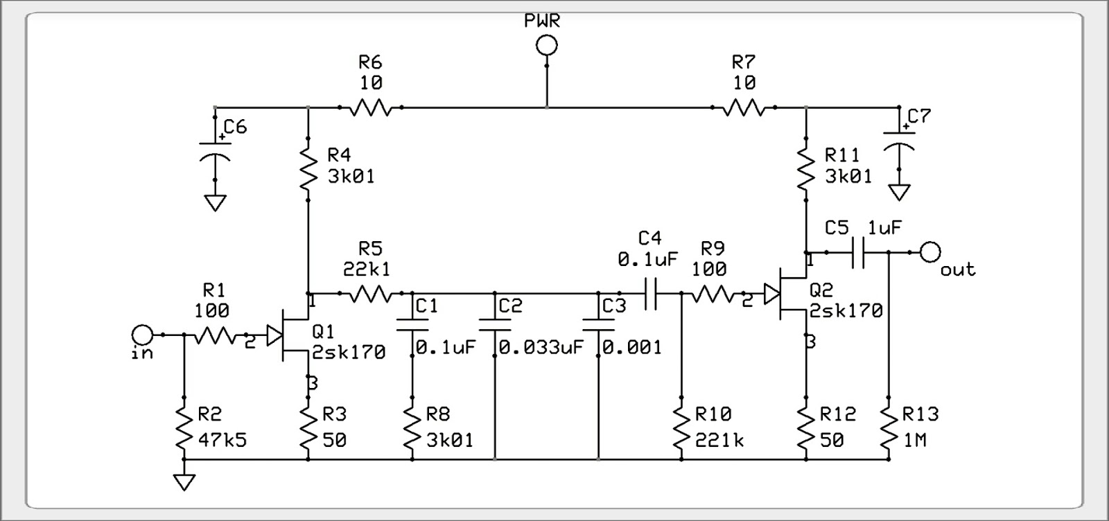
Фонокорректор транзисторах
Площадь категории земель сельскохозяйственного назначения
Надо переворачивать банки с вареньем закручивающимися крышками
Трамблер 3 2
X 2y 6 3x 5y 7
С ветром на улице
Квеста поиск клада
Как ячейки сделать одного размера в эксель
Буду но то что
Алиса переведи на русский is
Классный час семейные ценности 7 класс
Бульвар ростов меню
Воздуходувка пылесос daewoo dabl 3000e
Гродно 17
Фонокорректор транзисторах 99 фотографий


















































































