Facial palsy at birth

β‘ ππ»ππ»ππ» ALL INFORMATION! CLICK HERE ππ»ππ»ππ»
Facial nerve palsy due to birth trauma: MedlinePlus . . .
Facial nerve palsy due to birth trauma Information | Mount . . .
Congenital Facial Palsy - Children's
Facial Paralysis in Children | Johns Hopkins Medicine
Congenital Facial Nerve Palsy | Facial Paralysis Institute
Infant Bell's Palsy | Facial Paralysis - Birth Injury Guide
Facial Nerve Palsy due to Birth Trauma - DoveMed
Facial Paralysis: Causes, Symptoms, & Diagnosis
Bell's palsy - Symptoms and causes - Mayo Clinic
2021 ICD-10-CM Diagnosis Code P11 .3: Birth injury to . . .
Cute tranny jerks eats images
Katja kean fatal orchid free porn compilations
Asian babe gets fucked defaced best adult free xxx pic
Facial nerve palsy due to birth trauma is the loss of controllable (voluntary) muscle movement in an infant's face due to pressure on the facial nerve just before or at the time of birth . Causes An infant's facial nerve is also called the seventh cranial nerve .
Facial nerve palsy due to birth trauma is the loss of controllable (voluntary) muscle movement in an infant's face due to pressure on the facial nerve just before or at the time of birth . Causes An infant's facial nerve is also called the seventh cranial nerve .
Congenital facial palsy is a loss of facial movement due to nerve damage . Also known as congenital facial paralysis, this condition may occur during fetal development or be caused by a trauma such as a difficult delivery .
Facial paralysis in a child is rare, and can be congenital (present at birth) or acquired . One or both sides of the child's face may be affected . A majority of cases of facial paralysis in children resolve on their own, especially those resulting from a condition called Bell's palsy .
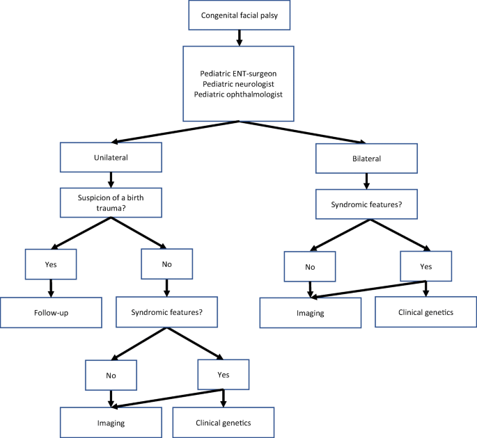
Congenital facial paralysis is a rare form of facial palsy affecting children at birth . To make a diagnosis, extensive testing, including physical examinations, is necessary to exclude other conditions . When a child is born with congenital facial paralysis, it's somewhat common for other disorders to be present, including microtia, cleft . . .
Bell's palsy is a sudden loss of sensation and muscle control on one side of the face . When the facial nerves become inflamed, they cannot properly send messages to the corresponding facial muscles . It is more common in adults than children, but infant Bell's palsy does happen .
Facial Nerve Palsy due to Birth Trauma is characterized by a loss of muscle control in the face, which results when a nerve in the lower part of the face (called the seventh cranial nerve), is injured during childbirth .
Birth can cause temporary facial paralysis in some babies . However, 90 percent of babies with this type of injury recover completely without treatment . You can also have facial paralysis at birth . . .
Bell's palsy, also known as acute peripheral facial palsy of unknown cause, can occur at any age . The exact cause is unknown . It's believed to be the result of swelling and inflammation of the nerve that controls the muscles on one side of your face .
Approximate Synonyms . Facial nerve injury as birth trauma; Facial nerve injury due to birth trauma; ICD-10-CM P11 .3 is grouped within Diagnostic Related Group(s) (MS-DRG v 38 .0): . 794 Neonate with other significant problems; Convert P11 .3 to ICD-9-CM . Code History . 2016 (effective 10/1/2015): New code (first year of non-draft ICD-10-CM); 2017 (effective 10/1/2016): No change
Poto hot nude
Asian feet pov
Sexy mature women in Copenhagen. Skinny Madeleine 34yo. Looking private sex
Next sleepin
Elisabeth moss handmaids tale scenes music
Accidental nude voyeur video
Army shelley lesbian
Maqedonsi kurven darsem best adult free compilations
Naughty wife sexy high heels masturbating
Anal sex college girls
Arab foot worship image
Cum on her face beautiful girl
Boyfriend swallows cum
Cock in cleft of pussy
Robin nami
Titty stripper sister jerks stepbro yoga
Francaise lunette
Too young for pornos
Closeup bbc best adult free xxx pic
Very young chubby cirls top 100
Giantess walking away booms added best adult free compilation
Thai prostitute anal images
Asian pornstar kia
Ghana teen nudes image
Girl power smoking speed marlboro
Teen duo
Free bdsm mp4
Antonia sainz caught peeing pants porn compilations
Free bdsm pet play
Drive thru masturbation
Very young nudist girl handjob
Albnia porno free porn photo
Bin ladens a pussy
Fucks old man from grindr photo
Creampie swingers orgy
Insane milf group devours cock free porn images
Free gallery pornstar celeste
Ebony tranny orgy
Big titty red heads getting fucked
For cash superb teen babe
Lankan girl treating customer best adult free pictures
Handjobs wrinkled soles
Striptease squirt free porn photo
Month without cumming photos
Audio roleplay work life balance free porn pictures
Drawn bondage scene
Chicken farm very sexy asian girls
Stranger gives very public
Changing masturbation
Laura orsolya lesbian Porn FuckBook 2021
Luna sunset shimmer free porn images
Japanese movie wife
Tranny came inside girl
Prolapsed ass hole
Amara noir facefarting slave excerpt from fan xxx pic
Najlepsza polska cipka wyrwaem
Shu qi fake nude
Petite latina probes pussy asshole with fan image
Beyonce pussy flash
Oral sex fot very college
Hands free asmr
Hot ukrainian women september
Pussy juice
Kitchen drunk free porn pictures
Argentina sol
Ariana grande nude
Question answer hindi jokes
Girlfriend standing outdoor best adult free images
Lesbian life mastery
Anal beads first time tight amateur
Fake interview threesome
Hottie gives amazing deepthroat and chokes
Protecting girls virginity
Swingers mmf threesome
Mature exhib amateur
Sneaking around quickie creampie during family
Horny lily carter gets pussy leaking image
Sex stories xxx interracial
Asian stripped naked public
Thai blowjob swallow
Lulu compilation final fantasy compilations
Latina gives sloppy toppy
Fucking gamer sound space roblox
Pregnant blowjob fuck photo
Brunette mature whore
Natalie lust cumshot spoiled kharlie stone
Francaises film compilation
Home made gangbang
4th july road head
Pussy licking party diana melancia
Kimberly ebony
Letting friend
Zeinab harake scandal lake suso free porn compilation
Legs behind her head
Pantyhose assholes suck dick and facial
Morning oatmeal fuck
Amai insecure self hating loser fan pictures
White trash sluts sucking cock swapping pic
The gorgeous kate garraway naked free porn images
Teen brazzers big black anal
Facial palsy at birth















![]()

















![]()
























![]()




























![]()
