Examining Adolescent Dating Patterns Falls Under The Study Of

ππ»ππ»ππ» MORE INFO CLICK HERE ππ»ππ»ππ»
CH 9 Flashcards | Quizlet
PDF A study examining patterns ofmoral orientation with a . . .
"Boys Will Be Boys": Examining the Relationship Between . . .
Examining the Development and Sexual Behavior of . . .
Examining Minor and Major Depression in Adolescents - ed
The Effects of Child Abuse and Exposure to Domestic . . .
Life Course Transitions and Educational Trajectories . . .
Examining the sustainment of the Adolescent-Community . . .
Psych adolescents 8,9,10 Flashcards | Quizlet
A Large-Scale Test of the Goldilocks Hypothesis . . .
Speed Dating Chateauroux
Date Pvt Canada
Hazard Kentucky Dating
Examining adolescent dating patterns falls under the study of _____ development intimacy vs . isolation Erikson described early adulthood as a period during which the person is building a network of social relationships and making close contact with potential mates .
researchspace .ukzn .ac .zaΒ βΊΒ xmlui βΊ bitstream βΊ handle βΊ 10413 βΊ 2950 βΊ Gagadelis_Mona_2006 .pdf?sequence=1
A study examining patterns ofmoral orientation with a group of adolescents at two high schools in Durban, KwaZulu-Natal . Mona Gagadelis Submitted as a dissertation component in part -fulfillment ofthe requirements of the degree ofMaster ofEducationinEducationPsychology Faculty ofEducation University ofKwaZulu-Natal Durban 9 January 2006
this study primarily fall under the dominance/isolation dimension as opposed to the emotional/verbal dimension . In their research examining signs of abuse in adolescent romantic relationships, Murphy and Smith identified seven warning-sign domains to describe abusive behaviors: gender
The authors qualitatively examined patterns of concurrency and variation in normative and motivational influences on this pattern of sexual partnering among African American adolescents (31 males . . .
Method: Puerto Rican adolescents 11 to 17 years old were selected from an island-wide probability household sample of children ranging in age from 4 to 17 . The Diagnostic Interview Schedule in Spanish (DISC IV), together with a structured protocol of risks and protective factors, and service utilization questionnaires were administered to primary caretakers and their children .
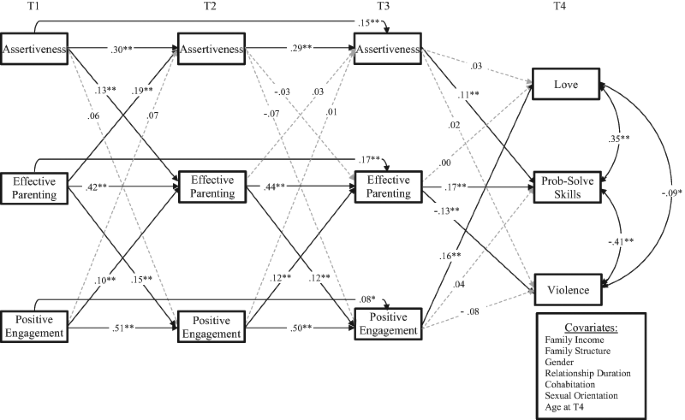
This study examines the effects of child abuse and domestic violence exposure in childhood on adolescent internalizing and externalizing behaviors . Data for this analysis are from the Lehigh Longitudinal Study , a prospective study of 457 youth addressing outcomes of family violence and resilience in individuals and families .
experienced during adolescence were linked to falling off-track academically in high school . Data from the Nat ional . Longitudinal Study of Adolescent to Adult Health ( N=4284; 53% female; Mage . . .
In one of the largest such efforts to date, the SAMHSA's Center for Substance Abuse Treatment (CSAT) provided over 80 million dollars to support community-based SUD treatment organizations to implement the Adolescent Community Reinforcement Approach (A-CRA; ), an EBT that has yielded positive outcomes in relation to adolescent alcohol use, mental health, and social functioning in three randomized controlled trials (RCTs; -) . These discretionary grants provided on average $300,000 annually . . .
One study that used brain-imaging techniques to investigate adolescents' neural responses to rejection while playing an online game called "Cyberball" found that: adolescents high in rejection sensitivity show a different pattern of brain activity in response to exclusion and are more likely to develop symptoms of depression .
The proliferation of digital devices has fundamentally changed how humans work, play, and socialize . Rapid technological developments in high-speed Internet, flat-panel displays, and mobile computing power have led to devices that now define and shape modern childhood (Lenhart, Smith, Anderson, Duggan, & Perrin, 2015) .For example, the amount of time adolescents spend online has more than . . .
Sacramento Speed Dating Free
My Best Friend Is Dating My Girlfriends Sister
Dating Websites For Free In USA
Chemistry Dating Site Search
Dating Points In Delhi
Marriage Not Dating Online Izle
Muslim Dating Free Online
20 Dating 15
South Asian Dating Sites Toronto
Mauser Dating
Dating Sites On Phones
Saints Row The Third Dating
Ashley Dating Site Hacked
Dating Girlschase
Tijuana Dating Website
School Dating Tips
Dating Apps For Professionals Uk
Cmt Country Dating Show
Funny Dating Rituals
Crystal Meth Dating Sites
Online Dating How To Write The First Email
Free Dating Sites To Register
Thai Love Lines Dating
Best Asian Dating Service
Salisbury Hospital Dating Scan
Lsu Dating Site
Free Dating App For Lesbian
Dating Mid 20s
How To Do Radiocarbon Dating Problems
What The Best Completely Free Dating Site
Free Online Dating With No Credit Card Needed
Dating After Weight Loss Surgery
Was Your Dating Scan Wrong
Top 5 Dating Sites In Canada
Bolton Dating Website
Raleigh Dating
Indian Dating Meme
Free Dating Website Ireland
Fanime Speed Dating
Bbm Dating Groups South Africa
Examples Of First Online Dating Messages
Online Dating Ask Him Out
Things To Put About Yourself On A Dating Website
Help Dating Junghans Clock
Can A Guy Dating His Best Friend's Ex
Dating Outside Country
Sample First Email Online Dating
What To Write In Emails On Dating Sites
Black Man Dating Profile
Colombian Dating
Speed Dating In San Antonio Tx
Us Dating App
Online Dating Profile Fails
Disability Dating Service
Interracial Dating At Ole Miss
Dating For College Students
Guy Code Dating Carly
My Ex And Friend Are Dating
Uk Christian Dating Sites
Dating Agencies In Pune
Dating A Divorced Man In His 20s
Two Problems With Radiocarbon Dating
Single Parent Dating Site In USA
USA Dating Sites For Professionals
Dating A Virgin Female
Free Dating Site Nottingham
I'm Dating A Guy 3 Years Older Than Me
Doctors Dating Patients Law
Who Are All The One Direction Members Dating
Speed Dating Tinley Park Il
Wellie Boot Dating
Free Indian Dating In Delhi
Expat Singapore Dating And Friends
Www.Free Christian Dating Sites
Chinese Dating Sites
Funny Dating Bio Examples
How Does Dating Work In The Us
Plenty Of Fish Mobile Dating
Dating A Wiccan Girl
Best Online Dating In London
Dating An Athlete Girl
Jung So Min Dating 2022
Best Dating Age Gap
Rich Woo Dating
Dating Bulgarian Guy
Dating Insightful Questions
Sherlock Fanfic Dating Mycroft
Match Reviews Dating
Dating A Teacher After High School
Radiocarbon Dating Volcanic Ash
Marine Dating Military
Speed Dating Berlin Friedrichshain
Where The Singles Are Dating By Zip Code
Ob Dating
When To Start Dating After A 3 Year Relationship
Create A Dating Website Free
Dating Is Hard For Introverts
Dating App For Rich Guys
Red Flags While Dating
Free Dating Site For Single Mothers
Examining Adolescent Dating Patterns Falls Under The Study Of






































































