Essay Structure

π ππ»ππ»ππ» ALL INFORMATION! CLICK HERE ππ»ππ»ππ»
Essay Structure - Harvard University
Essay Structure | UAGC Writing Center
How to Structure an Essay | Tips & Templates
Essay Structure: The 3 Main Parts of an Essay | Grammarly Blog
How to structure an essay: the best essay structure
Structuring the essay - Research & Learning Online
PDF Academic Essay Structures & Formats
Example of a Great Essay (With Explanations, Tips & Tricks)
Types of Essays and Suggested Structures | Developmental . . .
PDF Basic Essay Format - De Anza College
Business Financial Planning
Paper Research Study
You Do This Homework Assignment
grammarly .com Report Ad
How to Write Better Essays : 5 Concepts You Must Master . Grammarly Can Save You from Grammatical Mistakes and Other Writing Issues . Try It Today .
Essay Structure . Writing an academic essay means fashioning a coherent set of ideas into an argument . Because essays are essentially linearβthey offer one idea at a timeβthey must present their ideas in the order that makes most sense to a reader . Successfully structuring an essay means attending to a reader's logic .
Essay Structure . Although essays have different topics and purposes, they all share a similar structure . When we refer to essay structure , we mean the way the essay looks on the page and the specific paragraphs used to create that look . If you look at an essay , you will see that it is made up of several paragraphs . It is easy to tell where a . . .
Compare-and-contrast structure . Essays with two or more main subjects are often structured around comparing and contrasting .For example, a literary analysis essay might compare two different texts, and an argumentative essay might compare the strengths of different arguments . . There are two main ways of structuring a compare-and-contrast essay : the alternating method, and the block method .
Basic essay structure : the 3 main parts of an essay . Almost every single essay that's ever been written follows the same basic structure : Introduction . Body paragraphs . Conclusion . This structure has stood the test of time for one simple reason: It works . It clearly presents the writer's position, supports that position with relevant . . .
Every good essay has three basic parts: an introduction, a body, and a conclusion . This simple guide will show you how to perfect your essay structure by clearly introducing and concluding your argument, and laying out your paragraphs coherently in between . Your essay writing can be dramatically improved overnight simply by using the correct . . .
Structuring the essay . After you have analysed the question, conducted your initial research and decided on your tentative position and line of argument, the next step is to construct a preliminary outline for your essay . Most essays follow a similar structure , including an introduction, body paragraphs, and a conclusion, as shown in the . . .
writing .umn .edu /sws/assets/pdf/quicktips/academicessaystructures .pdf
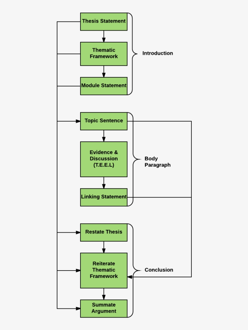
ACADEMIC ESSAY STRUCTURES & FORMATS Standard American argumentative essays begin with an introduction that gives a main point (thesis) .The thesis is supported by a series of body paragraphs with sub-points, and the essay ends with a conclusion .Below is a visual representation of this structure , adapted from
The structure of an essay is divided into an introduction that presents your topic and thesis statement, a body containing your in-depth analysis and arguments, and a conclusion wrapping up your ideas . The structure of the body is flexible, but you should always spend some time thinking about how you can organize your essay to best serve your . . .
Analytical essay . This is perhaps the most common structure . Examples of this include questions which ask you to discuss, analyze, investigate, explore, or review .In an analytical structure you are required to break the topic into its different components and discuss these in separate paragraphs or sections, demonstrating balance where possible .
A basic essay consists of three main parts: introduction, body, and conclusion . Following this format will help you write and organize an essay . However, flexibility is important . While keeping this basic essay format in mind, let the topic and specific assignment guide the writing and organization .
Essay On Cleanliness
Essay Body Paragraph Topic Sentence
Online Education Is Very Important Nowadays Essay
Examples Of Cause And Effect Essays Topics
Essay Bibliography Example
Essay A Holiday Trip To Remember
Autobiography Essay
Writing High School Essays
Annotated Bibliography Fracking
Deconstruction Essay
Writing Prompts For To Kill A Mockingbird
Why Do People Lie Essay
Dissertation Phedre
Best Essay On Teachers Day In Hindi
Example Of A Problem Solution Essay
Expository Essay Examples For High School
Essay About Self Confidence In Hindi
Write A Essay On Diwali In Sanskrit
Dissertation Francais Exemple
Type Essays Online
What Do You Want To Do Essay
Pay To Do My Math Homework
Essay Writing Topics In English For Interview With Answers
Long Essay Topics
Persuasive Essay Topics For 5th Grade
Should I Do My Homework Or Play Video Games
A Good Hook For An Essay
Essay Structure Template
Essay For Scholarship Sample For Nursing
Essay Tentang Kemerdekaan
Essay Potna Feat Gudda Gudda Jiggle Box
Essay Spm Article About Environment
Claim Of Fact Essay Examples
Narrative Essay Friendship Spm
Dissertation Questionnaire Examples Pdf
How To Write A Good Argument Essay
Ethics Essay
Essays On Jane Eyre
Ethical Dilemma Essays
Dissertation Hospitality Topics
How To Write A Essay Proposal
Essay Words Limit
Evolution Of Man Essay
Trail Of Tears Essay
Dissertation Purpose Statement Examples
Video Game Violence Essay Conclusion
Essay On Abortion Pro Life
Rewrite My Essay Free
Annotated Bibliography Que Es
Tomorrow When The War Began Essay
Color Essay
How To Start An Essay
Huckleberry Finn Essays
Mtsu Dissertation Manual
Essay Of My Home
Higher Education Essays
Essay My Best Friend 200 Words
Vladimir Lenin Essay
Essay Help Free Online
Essay Generator Program
Persepolis Analysis Essay
Examples Of Essays About Yourself
Essay Rewriter Generator
Essay On Mothers
Essays On Helping Others
Biz Kids Business Plan
Essay On World Yoga Day
Dissertation Law Topics
Essay Bibliography Law
Edit Essays
Example Of A Book Review Essay
Essay On Noise Pollution
Dental School Essays
Problem Solution Essay Ielts
Research Paper Example Introduction
The Breakfast Club Essay
Essay Jawaharlal Nehru
Essay Structure Types
How To Write Analytical Essay
Essay About Environmental Pollution Free
Animal Testing Essay Thesis
What Is Persuasive Essay
Tort Law Essay
Freak The Mighty Essay
Compare And Contrast Essay Online Classes Vs Traditional
Effective Essay
How To Write A Body Paragraph For An Essay
Annotated Bibliography Uvic
Good Debate Essay Topics
Industrial Revolution Essays
Noam Chomsky Essays
Essay On Journey By Train For Class 8
Essay On Law
Argue Essay
Write My Essay Help
Essay On My Family In English
Tom Yum Kung Essay
Short Essay On Natural Disaster In English
Essay On Technical Education In Urdu
Upenn Dsw Dissertation
Essay Structure


















_1615481080.png)







































































