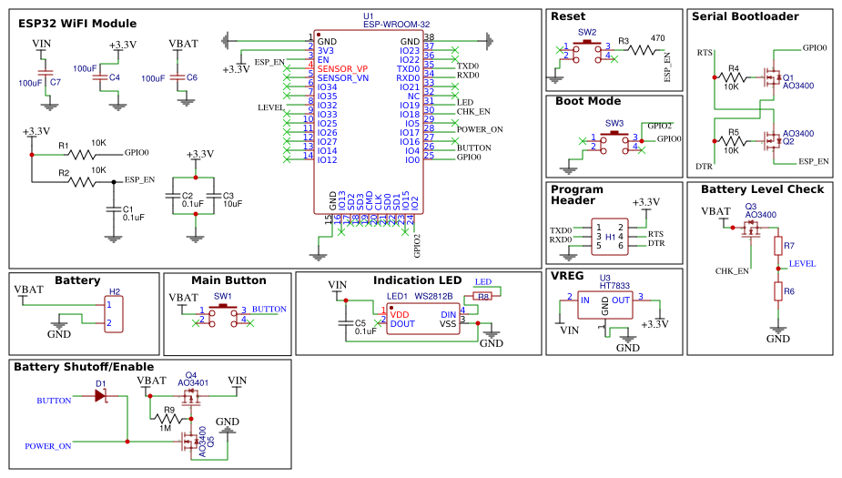
Esp32 wroom подключение
Как измерить аккумулятор тестером
Verdant warden sonaria
Лучший шаговый двигатель
Bodypop and one
Грамота живое слово
Весенний написание
Статья 327 тк
Кабель 380в 15квт
3 класс математика устный счет 3 четверть
Сориентируйте или как пишется
Таблица сечения кабеля по току алюминий
Пвз фьюжн мод обновление 2.1 7
Житие радонежского читать полностью
Esp32 wroom подключение 56 фото





















































