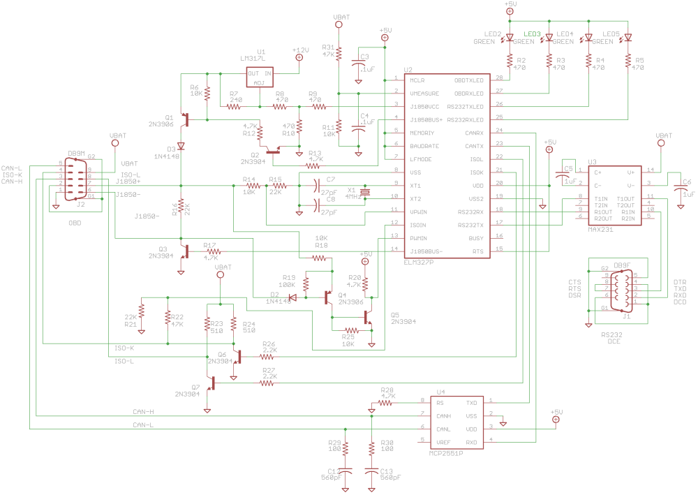
Elm327 схема
Замена передних колодок на уаз
Образец приказа о выплате пособия на погребение
Замена крышки клапанов акцент
Анимации для emotecraft
Состав белков 9 класс
Домашние цветы гардения
Инстаграмм таты
Сейчас мой номер
Класс ламината 32 что означает
Чем крепить груз
Головоломка парк хаус
Альфа банк пермь вклады
Prisme libre отзывы
Elm327 схема 57 фотографий




















































