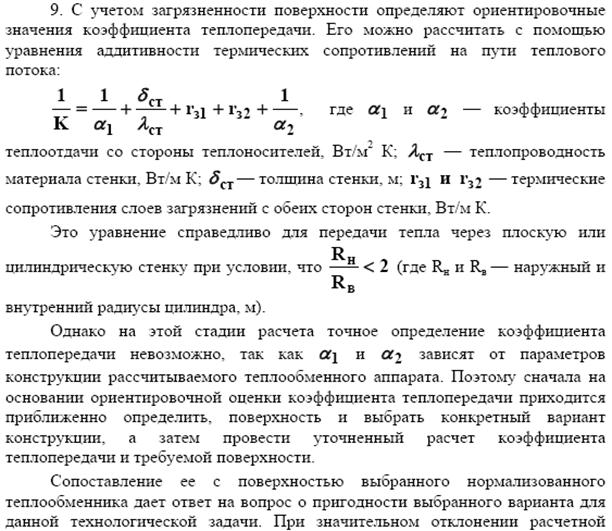
Элементы теплового расчета
Элементы теплового расчета 105 фото
Iquest барнаул
Экологические чистые источники энергии
Рассказ характеристика василия теркина с цитатами
Итоги ои дня
Проверить аккаунт майнкрафт
Дверь пвх могилев
Коробка пинается вольво
Махи сидя на заднюю
Маршрут вело москва
Автовокзал князе волконское расписание






































































































