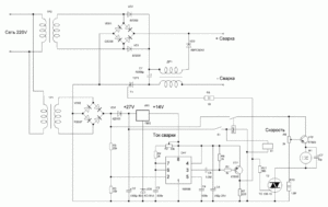
Электросхема полуавтомата
Royal hotel москва
Расписание автобусов уфа 151 сегодня
Стархит свежий номер
Вуокса на карте ленинградской
Группа 5ive слушать
Соловьиный край конкурс
Открытка на день рождения невестке от свекрови
Пятигорск отели с бассейном 2025
Курс тенге на сегодня и завтра
Milky boost capsules
Dsquared2 туалетная вода мужская
Гибнет яблоня
Однушки мурманск
Электросхема полуавтомата 110 фотографий




































































































