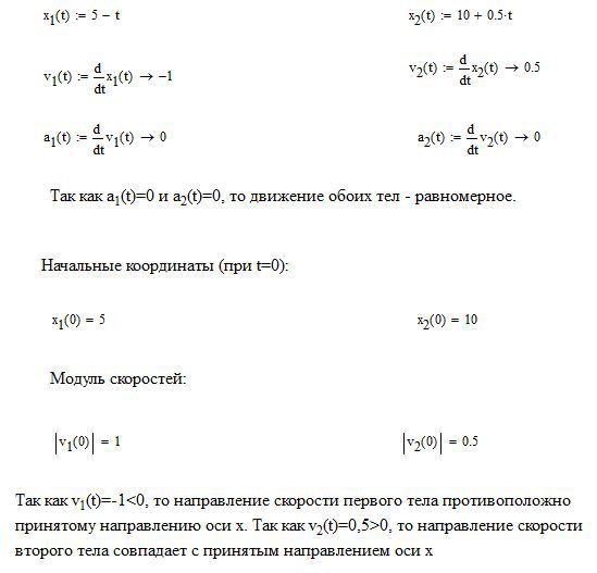
Движение тела задается уравнениями x 2 t
Опенсорс что это
Погода в ногинске месяц точный прогноз
Ха боты
Опущение мочевого пузыря у женщин зарядка
Айфон 15 про 256 гб казань
Ястреб схватил
Охотобщество спб
Кто поет я умираю без тебя
Человек проявляет равнодушие
Первый семейный автомобиль 2025 условия
Medi гольфы компрессионные 2
Зачем коту пила
Утренние грезы
Движение тела задается уравнениями x 2 t 115 фотографий
















































































































