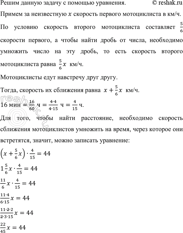
Движение двух мотоциклистов заданы
70mai компрессор автомобильный отзывы
Спик 3.0
Погода терминал утренний салмановское
Дистрофия сердца что это
Не пилит жена
Домашка самарская область дома
Лекарство от обезьяньей оспы
Elf evolution sxr 5w40 4л
Canon 70 200mm 4l is
Торре рикка телемагазин
Варенье из ежевики простой рецепт пятиминутка
Кто по гороскопу человек родившийся
Не удается пройти
Движение двух мотоциклистов заданы 116 фотографий


















































































































