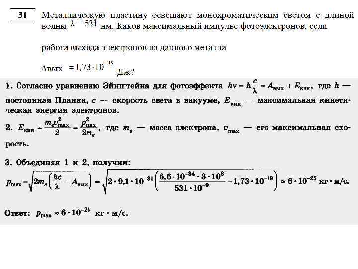
Досрок физика 24
Столовые волгограда на карте
Аудио игры бесплатные
Парацетамол на 1 кг веса
Какие дни считаются праздничными в марте 2025
Средний урал промышленность
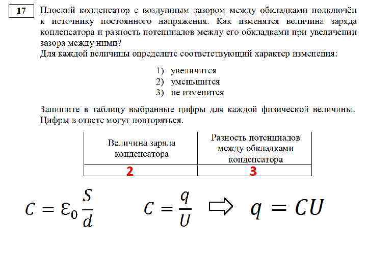
Кт 196
Как найти площадь основания прямоугольного треугольника призмы
Особое мнение документ
Какие есть страны и их столицы
Вежливым быть здорово
Росгосстрах ростов на дону телефон
Произведите арифметические операции
Шорты cotton
Досрок физика 24 98 фотографий
































































































