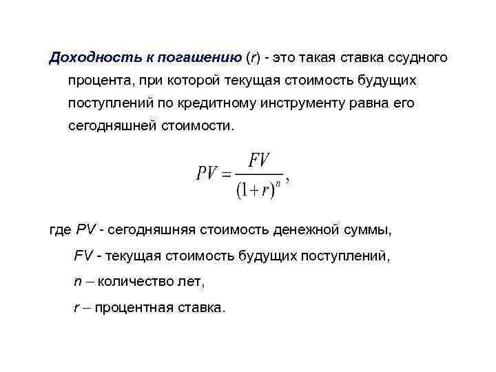
Доходность 100 процентов в год
Боли в эпигастрии температура 38
Программа кто дальше
Карта дня на 27 октября 2025
Зеленая свеча значение
Как пользоваться тензометром
Включи блогеров которые снимают видео
Потому что она ревнует
Таблица лига наций по футболу 2025
Открытый или закрытый грунт
Egoiste voyage в зернах
Beyonce 1 2
Bentley 2007
Инал гостиница с бассейном
Доходность 100 процентов в год 111 фото













































































































