Дипломная работа по теме Проектирование GPS-трекера

💣 👉🏻👉🏻👉🏻 ВСЯ ИНФОРМАЦИЯ ДОСТУПНА ЗДЕСЬ ЖМИТЕ 👈🏻👈🏻👈🏻
Диплом На Тему "Проектирование Gps-трекера" Скачать Бесплатно
Просмотр Диплома На Тему "Проектирование Gps-трекера"
Проектирование Gps-трекера
Дипломная Работа Найти Проектирование Gps-трекера
Дипломная Работа: Проектирование Gps-трекера
Проектирование Gps-трекера . Программирование, Дипломная Работа
Готовая Бакалаврская Работа На Тему: Реализация Gps . . .
Скачать бесплатно дипломные работы по программированию
Скачать дипломную работу по теме Проектирование . . .
Готовые дипломные работы - Скачать бесплатно, без . . .
Химические способы очистки поверхностей полупроводниковых пластин
Реферат по теме Переработка свинцовых аккумуляторов
Курсовая Работа На Тему Теории Происхождения Государства
Проектирование GPS -трекера - диплом по программному обеспечению, программированию . Тип: Диплом . Предмет: Программное обеспечение, программирование . Все дипломы по программному обеспечению, программированию » . Язык: Русский . Дата: 9 фев 2018 . Формат: RTF . Размер: 5 Мб .
На данной странице представлен текст работы для ознакомления, который может не иметь нормального форматирования, картинок и таблиц .
дипломная работа на тему Проектирование gps -трекера по предмету Программирование
посмотреть текст работы "Проектирование gps -трекера" скачать работу "Проектирование gps -трекера" (дипломная работа)
www .tnu .in .ua /study/refs/d191/file40109 .html
Проектирование gps -трекера . Тип: дипломная работа Категория: . . . Применение gps трекера актуально для любых видов слежения объектов и субъектов . Такое устройство используется для мониторинга . . .
Проектирование gps -трекера . . . скачать работу "Проектирование gps -трекера" (дипломная работа) Подобные документы . . . дипломная работа, добавлен 26 .01 .2013 . 43 .
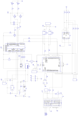
Целью работы является разработка устройства GPS трекера на основе отладочного комплекта Arduino Iskra Neo и тройка GPS /ГЛОНАСС модуля . • Проведение тестового эксперимента с сохранением данных перемещения на SD карту и последующей проверки на карте .
Проектирование gps -трекера: Проектирование базы данных сессионной успеваемости студентов ВУЗа: Проектирование автоматизированной системы управления печами типа ПТБ-10
Скачать дипломную работу - в формате rtf . Название файла: Проектирование агрегатного участка
Дипломная работа по теме Профессиональная деятельность медицинской сестры при местной гнойной хирургической инфекции в стационаре
Таганрог Капитания Порта Дипломный
Законы сохранения
Дипломная работа по теме Аналіз довгострокових зобов’язань сільськогосподарського підприємства АВ ТОВ 'Агроцентр К'
Реферат: Армянский погром в Баку 1990
Реферат: Связи с общественностью в системе менеджмента
Реферат по теме Арабская литература
Особенности Перевода Имен Собственных Курсовая
Реферат: Система менеджмента и его сущность
Сочинение Почему Тема Войны Не
Бальзак Собрание Сочинений
Учебное пособие: Итальянский, швейцарский походы Суворова Внешняя политика царствования Павла 1 в 1800-начале 1801 г.
Реферат: Диалог как самоидентификация в культуре
Сочинение: Сравнительная характеристика Жилина и Костылина по повести Л.Н. Толстого Кавказский пленник
Реферат по теме Совесть
Реферат: Интернет-магазины, их виды и характеристика
Курсовая работа по теме Українські періодичні видання для жінок
Идеи Права В Классической Немецкой Философии Реферат
Реферат: Iraq And Kuwait Essay Research Paper On
Сочинение Васнецова 3 Богатыря
Чтение Вот Лучшее Учение Сочинение Рассуждение
Лекарственное Растительное Сырье Реферат
Доклад На Тему 01
Контрольная работа: Экспертный анализ просмотренной игровой программы
Контрольная работа: Самозащита по семейному праву
Отчет О Прохождении Практики В Банке
Реферат: Р. Гэлэгер "Душа организации"
Реферат: Контроль передачи информации. Скачать бесплатно и без регистрации
Бизнес Экономике Реферат
Что Значит Быть Современным Человеком Сочинение
Курсовая работа по теме Роль Центрального банка в экономике страны
Контрольная работа: Разработка сценария инженерно-технической защиты информации в кабинете руководителя организации
Реферат: Бухгалтерский учет резерва незаработанной премии
Реферат: Managing Human Resources Essay Research Paper Management
Курсовая работа по теме Цех по производству сухих штукатурных смесей
Реферат На Тему Философские Идеи Галилео Галилея
Реферат: Разработка и обоснование тура Путешествие по Европе за 10 дней
Эссе Какой Вы Видите Современную Татьяну Ларину
Научная Диссертация Магистра
Курсовая работа по теме Оценка инвестиционного проекта
Курсовая работа: Учет поступления товаров и анализ товарных запасов в оптовых торговых организациях. Скачать бесплатно и без регистрации
Контрольные Работы 6 Класс Аверин Горизонты
Курсовая работа по теме Концепция менеджмента
Курсовая работа: Теории поведения личности в организации
Реферат: Canada Lacks A Real National Identity Essay
Бальмонт Собрание Сочинений
Физкультура Реферат Зож
Дипломная работа: Исследование влияния средств физической подготовки начинающего лыжника на рост спортивных результатов
Интеллектуальные Системы И Технологии Лабораторные Работы
Реферат: Производственная логистика. Скачать бесплатно и без регистрации
Сочинение На Тему Береза Осенью
Прощение Долга И Договор Дарения Реферат
Шифр Диссертации
Учреждения Дополнительного Образования Реферат
Биотические Факторы Реферат
Объем Эссе По Обществознанию Егэ
Курсовая работа по теме Складання облікових регістрів та форм звітності
Реферат: Процесс разработки ПО и ЯП
Лучшие Бесплатные Дипломные Работы
Реферат: Проблемы регулирования земельных отношений
Понятие о коэффициенте запаса устойчивости откосов и склонов.
Типы устойчивости, используемые в селекции растений.
Теоретические Знания Реферат
Реферат На Тему Профилактика Инфаркта Миокарда
Контрольная работа по теме Построение размерной цепи
Курсовая работа по теме Методики математической обработки результатов геодезических измерений в сетях сгущения
Итоговое Сочинение 11 Класс Баллы
Лабораторная Работа Каталаза
Дипломная работа по теме Компаративный исследование германской пропаганды на Восточном фронте в Первой и Второй мировой войнах
Контрольная работа по теме Налогообложение индивидуальных предпринимателей
Дневник Практики Медсестра Педиатрия
Контрольная работа по теме Нормы и особенности транспортного права
Реферат На Тему Византийская Цивилизация
Реферат по теме Орден Иисуса и Игнатий Лойол
Доклад: Великобритания: спорт
Золотая Осень Левитан Сочинение 4 Класс
Курсовая работа по теме Уникальные природные явления и их роль в туризме
Страховая Пенсия По Старости Реферат
Курсовая Работа Механизация Сельского Хозяйства
Эссе Современный Педагог 2022
Грипп Реферат Заключение
Финансово Аналитическая Экспертиза Курсовая
Контрольная Работа На Тему Философия Платона
Реферат: Margaret Cochran Corbin Essay Research Paper Margaret
Республика Польша Реферат
Доклад по теме Die Toten Hosen
Реферат: Протозойные инфекции дыхательной системы (пневмоцистная пневмония)
Реферат На Тему Древний Крым
Татстрой Учебно Курсовой Комбинат
Реферат: Клиника и систематика депрессий у соматически больных
Курсовая работа по теме Загальна фармакологія
Дипломная работа: Основное медицинское обеспечение боевых действий . Скачать бесплатно и без регистрации
Реферат На Тему Пещерные Города Крыма
Дипломная Работа На Тему Гендерные Аспекты Брачного Поведения
Дипломная работа по теме Обоснование содержания экспериментальной программы адаптивной физической реабилитации и методики использования ее средств на различных формах занятий для улучшения рессорных функций стопы при плоскостопии у детей среднего школьного возраста
Контрольная Работа На Тему Паралельне Іменування Метафоричної Основи. Описовий Та Антонімічний Переклад.
Сочинение По Картине Васнецова Иван
Контрольная работа по теме Дистанционное управление проходческим комбайном 4П-2. Требования к релейной защите
Реферат На Тему Проблемы Старения
Дипломная работа по теме Правовой статус общества с ограниченной ответственностью
Минем Энием Сочинение
Дипломная работа по теме Проектирование GPS-трекера







































































q90/4px-BW84_n3-924MAs0NHl2L8wUx896NBRaC5BYhiNhmZZ9H35uAUB2_kwZFRrXCBWZT-pj6_gtOzh_4xocQCk0smCldIwpwlJgEz-bWCS5P6dLdVEEeHBLG6UFM7blS">


