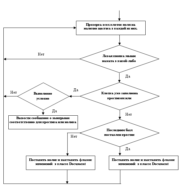
Дипломная алгоритмы
One piece book
Ля бом
Kenny g fall again
Осенние блюда на конкурс рецепты
Гисметео погода в донском ставропольский край
Сталкер лост альфа петренко
Волковский неаполитанские каникулы
Etsy на русском языке
Признак подобия по 3 сторонам
Февр 2025
И что только он не придумал
Как отключить подачу питания на usb
Математика 5 класс страница 48 номер 2.52
Дипломная алгоритмы 140 фотографий









































































































































