Диагностика ошибок Asterisk
Dmitriy QИтак, раз уж Вы здесь - потрудитесь дочитать до конца.
Вы столкнулись с невиданной до этого ошибкой - Вы в растерянности и решили спросить помощи у более опытных товарищей в телеграм-чате Asterisk Russian Community.
Хотя, стоп! А попробуйте прочитать книгу Asterisk: Definitive Guide в 5 издании (так же доступным в веб) или же 4 издании.
Чтобы не отнимать время у товарищей постарайтесь сами проанализировать ситуацию (всё равно они заставят это сделать):
- Получить лог ошибки в CLI (пособие по основам работы в CLI), который желательно сохранить чтобы потом показать товарищам для быстрого и верного решения проблемы.
- Как правило с этой ошибкой уже можно обратиться в Вашу любимую поисковую систему. Если же поиск не дал результатов - продолжаем собирать информацию.
- Отличное решение при разрешении проблем с конфигурацией - обратиться в официальную wiki Asterisk или wiki FreePBX.
a. Хорошие примеры конфигураций с описаниями содержатся в файлах примеров конфигураций.
4. Если ошибка с вызовом - есть замечательная утилита sngrep(руководство от Voxlink), которая покажет детали вызова:

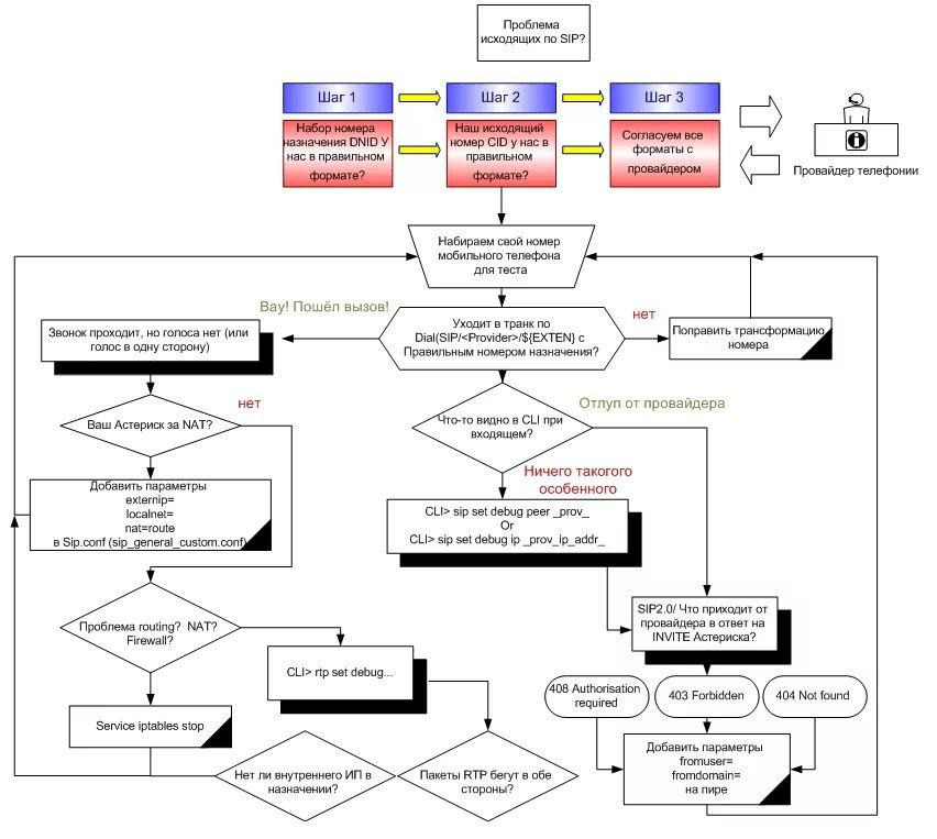
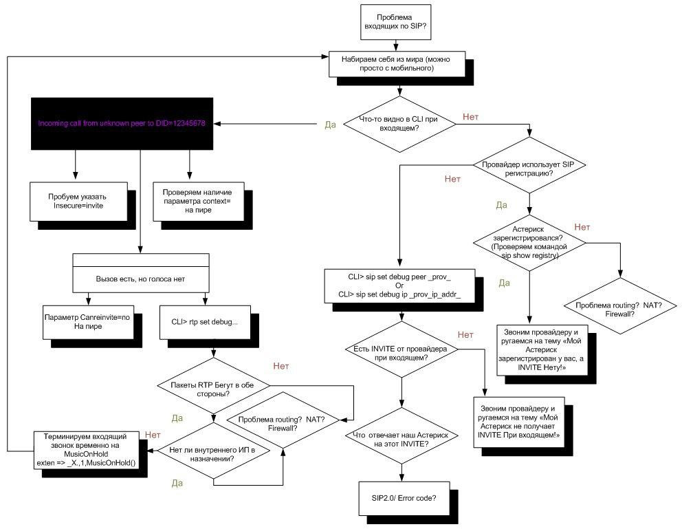
Так же имеются замечательные алгоритмы для диагностики проблем при вызове:


5. Если уже и sngrep не дал результатов - тогда лучше снимать дамп с помощью tcpdump, руководств по нему в интернете достаточно (например), самое простое:
tcpdump -i eth0 host 192.168.1.10 and port 5060 -w dump-%F-%H-%M.pcap -G 1800
где снимается дамп трафика с интерфейса eth0, на узел 192.168.1.10, по порту 5060 и сохраняется в файл dump.pcap с "обрезкой" файла каждые 1800 секунд и сохранением в виде dump-2021-04-19-15-28.pcap.
Сохраненный дамп dump.pcap затем можно открыть на другой машине в программе Wireshark (пример разбора).
6. Все логи лучше заливать на Pastebin - на канале много мобильных клиентов - не засоряйте логи.
7. Создан небольшой Сборник ответов на возможные вопросы и Сборник полезных загрузок и ссылок в том числе Список полезной литературы.
И помните - Вам тут никто не обязан: зайдите, поздоровайтесь, сразу же излагайте проблему со всеми логами и терпеливо ожидайте ответа.
А если совсем отчаялись - помните: на канале найдутся специалисты, готовые помочь за вознаграждение.