Dependency container

Dependency container

Контакты
Dependency Injection. Dependency Injection golang. Dependencies. Dependency Injection in Angular

Схема архитектуры dependency Injection. Layered Architecture и dependency Injection. Dependency Injection реактор пример. Dependency Injection реактор и лампочка пример

Spring inversion of Control контейнер. IOC контейнер. IOC Container c#. Контейнеры в c#

Unit Testing. Unit тесты. Unit тесты js. Моки и стабы

Внедрение зависимостей php. Dependency Injection java. IOC контейнер. Dependency Injection php пример

Spring inversion of Control контейнер. IOC контейнер. Инверсия управления. Inversion of Control и dependency Injection

Dependency Injection. IOC контейнер. Spring inversion of Control контейнер. Dependency Injection asp


What is dependency. Dependency Injection. Dependency Injection php. Life time dependency Injection c#

Внедрение зависимостей php. Структура php. Депенденси инжекшен. Java-инъекция

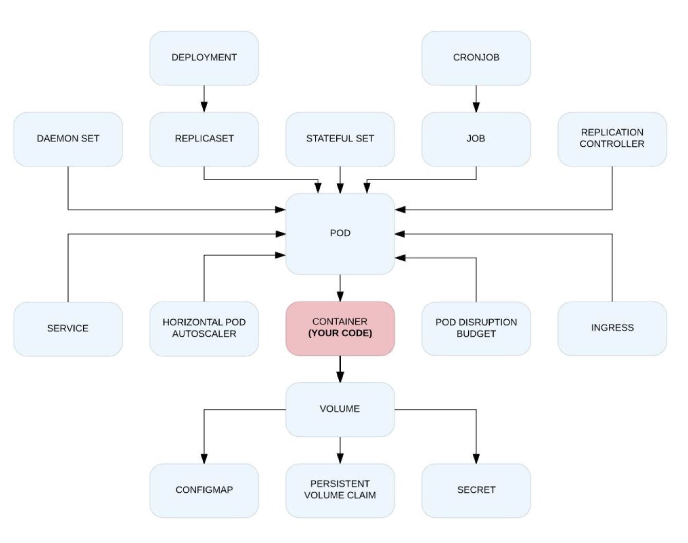
Kubernetes для java. Kubernetes Sidecar. Pod disruption budget (PDB). Kubernetes: лучшие практики

Dependency Injection. Dependency Injection asp. Dependency Injection java. Java зависимости

Архитектура сканера уязвимостей. Модули, архитектура сканеров уязвимости. Сканеров уязвимостей таблица

Spring inversion of Control контейнер. Спринг контейнер это. IOC контейнер. IOC Spring

Dependency Injection. Layered Architecture и dependency Injection. Схема архитектуры dependency Injection. Dependency Injection c# book

Dependency Injection. Внедрение зависимости. Внедрение зависимостей c#. Dependency Injection asp

Service Locator паттерн. Service Locator. Внедрение зависимости. Dependency Injection

Layered Architecture и dependency Injection. Dependency Management

Dependency Injection. Внедрение зависимости. Dependency java. Dependency Injection in Angular

Внедрение зависимости. Внедрение зависимостей c#. Dependency Injection. Java зависимости

Fault tolerance. Circuit Breaker микросервисы

Service Locator паттерн. Внедрение зависимостей php. Депенденси Инжекшн. IOC контейнер

Software dependencies. Software ideas Modeler. Mars data Analysis software

Spring inversion of Control контейнер. Inversion of Control и dependency Injection. Inversion of Control принципы. Dependency inversion principle диаграмма

Архитектура WPF. Схема архитектуры dependency Injection. Project Accounting format

Prism методология. Prism (программа разведки)

Inversion of Control. Inversion of Control и dependency Injection. Inversion of Control IOC. Инверсия зависимостей

Внедрение зависимости. Схема архитектуры dependency Injection. Dependency Injection реактор и лампочка пример. Dependency Injection in Angular

Spring dependency Injection. Dependency Injection java. Dependency Injection реактор пример. Dependency Injection реактор и лампочка пример

Windows контейнеры. Offer Library Container что это

Flutter схема. Redux схема. Flutter схема на русском. Flutter фреймворки дизайн

Spring inversion of Control контейнер. IOC контейнер. Spring IOC Container. IOC контейнер реализация

Repository and Specification pattern. Макет для интерфейса новеллы Размеры. UI pattern. DDD diagram


Inversion of Control. Inversion of Control и dependency Injection. Inversion of Control IOC. Схема архитектуры dependency Injection

Dependency Injection. Внедрение зависимости. Зависимость uml. Dependency Injection java

Spring inversion of Control контейнер. IOC контейнер. Inversion of Control IOC. Inversion of Control и dependency Injection

Dependency inversion c#. Dependency Injection c#. Контейнеры в c#. C# SHOWMESSAGE

Inversion of Control. Inversion of Control IOC. Dependency Injection. What is inversion of Control

Дерево принятия решений. Customer decision Tree. Decision flowchart. Decision Tree картинка

Виртуальная машина контейнеры. Контейнер виртуализация. Контейнеризация и виртуализация. Сравнение виртуальной машины и контейнеры

Внедрение зависимостей c#. IOC контейнер. Контейнеры в c#. IOC Container c#


Перевозка грузов. Дефицит контейнеров. Международные перевозки грузов. Cargo

Align content CSS

Порты с грузами. Фото контейнеровоза авто. Контейнерный терминал Селятино. Доставка грузов картинки

Dependency Injection. Dependency Injection java. Dependency Injection vue. Dependency Injection c# book


Контейнер карго. Контейнер для груза. Перевозка контейнеров. Контейнеры открывающийся

Контейнер 20 ФТ. 20ft Container. 20 Ft контейнер. Контейнера seku

Контейнер 20 ФТ бытовка. Морской контейнер 20 футов дом. Дом из морского контейнера 20 футов. 20 ФТ контейнер домик



20' High Cube Container. Side Door контейнер. Куб контейнер. Контейнерный склад

Морской контейнер 20 футов. ЖД контейнер 20 футов. Морской контейнер 40 футов HC, DC. Контейнер 20'DC фут.

CONFIGMAP

Containerd. Kubernetes схема. Containerd client. Containerd logo

Автономный дизель-электрический рефрижераторный контейнер 1еее. Морской рефрижераторный контейнер. Контейнер рефрижератор 40 футов. Воздухоохладитель для рефконтейнера


Dependency Injection. Dependency inversion диаграмма классов. Dependency Injection java. Схема архитектуры dependency Injection

OPENSHIFT логи. OPENSHIFT Container platform. JVM на OPENSHIFT. OPENSHIFT Sdn

Inversion of Control и dependency Injection. Inversion of Control IOC. Dependency Injection java. Solid dependency inversion


Spring inversion of Control контейнер. IOC контейнер. Spring IOC Container. Spring IOC di

What is dependency. Dependency Management. Maven <dependency Management. Manage to vs be able to

FCL контейнер. FCL LCL

Inversion of Control. IOC контейнер. Инверсия управления. Inversion of Control принципы

Депенденси инжекшен. Dependency Injection asp. Dependency Injection вид паттерна. Dependency Injection Angular

Dependency Injection. Схема архитектуры dependency Injection. Layered Architecture и dependency Injection. What is dependency

Морской контейнер. Корабль с контейнерами. Контейнеры в порту. Транспортный контейнер

Сравнительная таблица фреймворков

Report Page