Децентрализованные приложения
Jan LukДецентрализованные приложения — хорошая тема для разговора, но в значительной степени миф.

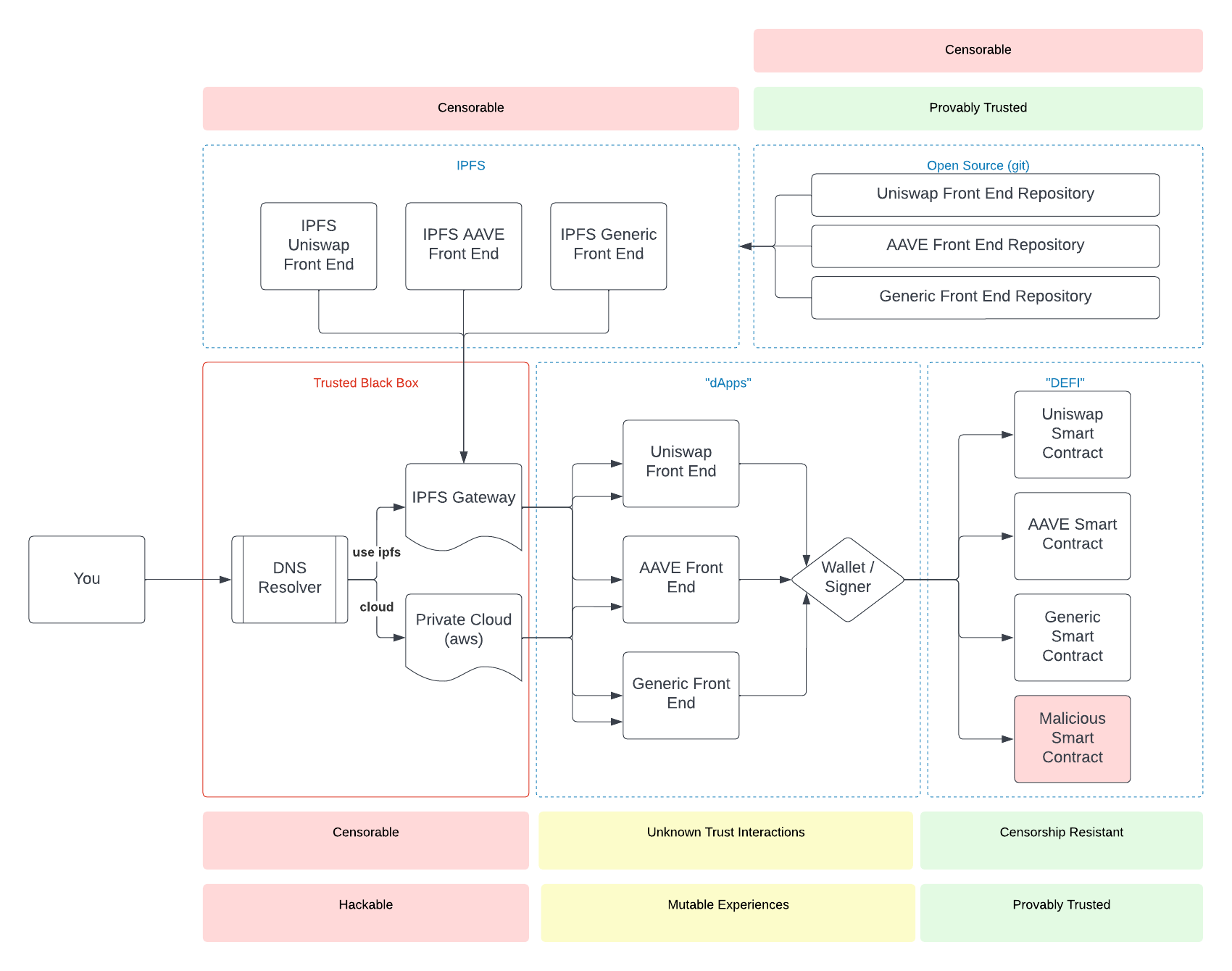
На приведенной диаграмме показано текущее состояние «dApps» и «defi» Эфириума, а также области, в которых мы преуспеваем, и другие области, в которых существуют точки отказа.
Давайте погрузимся!
Мы преуспеваем, особенно в Эфириуме, с
действительно децентрализованными смарт-контрактами, устойчивыми к цензуре, и доказуемым доверием к тому, через что вы работаете, имея возможность увидеть проверенный открытый исходный код для этих смарт-контрактов.
У нас неплохо получается, так как многие внешние интерфейсы для этих dApp неизменно публикуются в IPFS.
И мы преуспеваем в том, что публикуемый код является открытым исходным кодом, доступным для просмотра через git/github.
Недостатком является то, что
1) то, какой исходный код публикуется в IPFS, находится вне вашего контроля, то есть на него могут влиять правительства (кхм, Tornado Cash), и
2) зависимость от DNS.
Это приводит к опыту работы с dApp, когда вы не знаете, что используете, это может быть подвергнуто цензуре в любое время, оно на самом деле изменчиво, и вы не уверены, можете ли вы ему доверять.
Итак, мы начали с отличного примера децентрализации со смарт-контрактами Эфириума, а закончили тем, что не очень децентрализовано и чему трудно доверять.

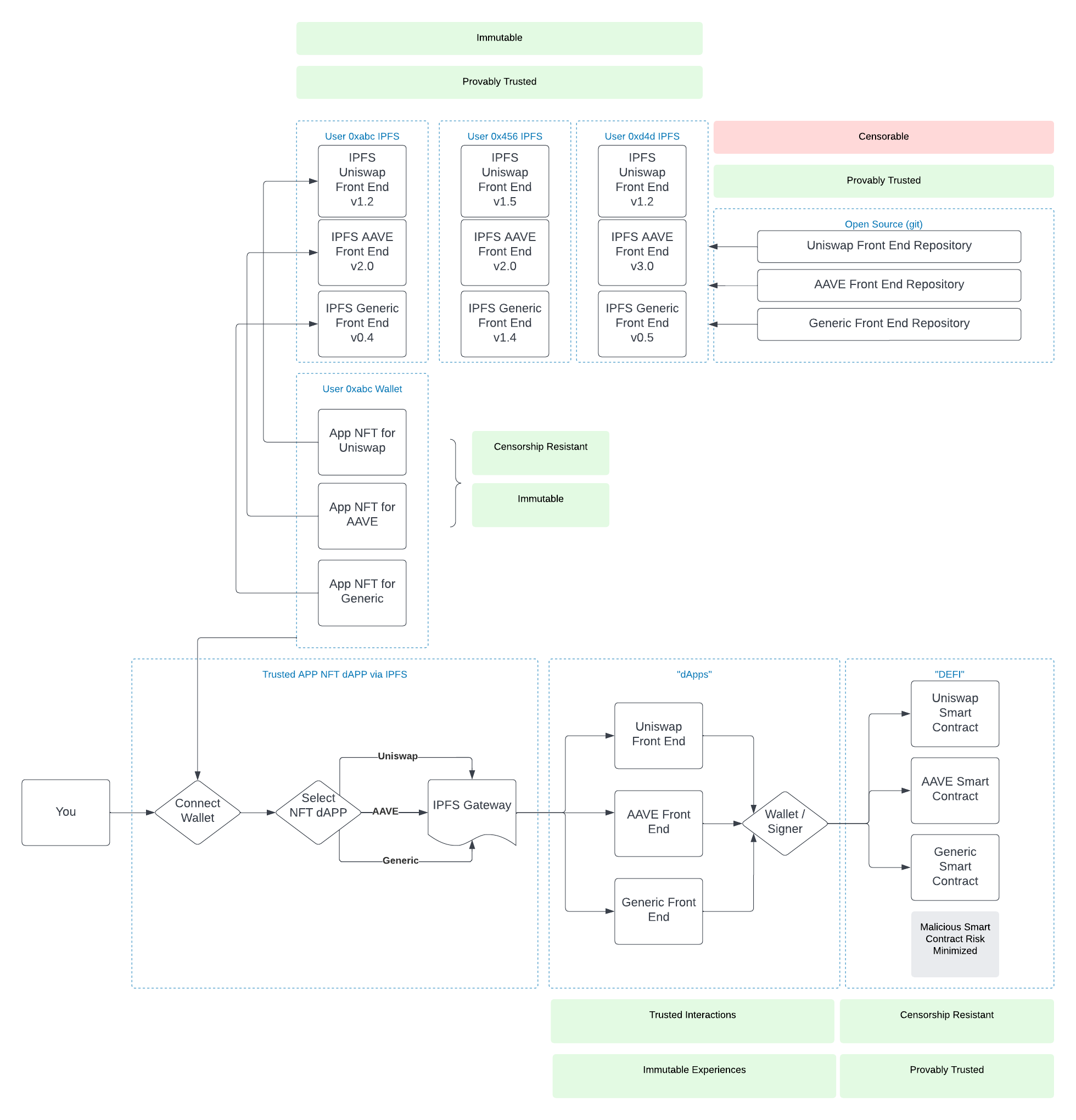
В связи с недавними событиями, связанными с Tornado Cash, стало совершенно ясно, что необходимость в большей децентрализации интерфейса приложений имеет большое значение.
Что мы можем или должны сделать с нынешней парадигмой децентрализованных приложений?
Давайте исправим это!
Теперь мы упакуем приложения IPFS в более ориентированном на пользователя представлении мира.

Теперь мы создадим NFT, который неизменно привязывает свои метаданные к IPFS, и эти метаданные неизменно прикрепляются к конкретной версии приложения, которой пользователь доверяет.