Dating Pangulong Ramon Magsaysay

π£ ππ»ππ»ππ» MORE INFO CLICK HERE ππ»ππ»ππ»
Ramon Magsaysay - Politika: Mga Nagawa ng mga Naging . . .
Ika-113 kaarawan ni dating pangulong "Ramon Magsaysay . . .
Ramon Magsaysay - Wikipedia, ang malayang ensiklopedya
Bakit na bagsak ang eroplano na sinasakyan ni Magsaysay . . .
Panunungkulan ni Magsaysay - SlideShare
Talambuhay Ni Ramon Magsaysay Sr . (Buod)
Proclamation No . 12, s . 1954 | Official Gazette of the . . .
ng mga Hapon . Dambana ng Katingan 3 . Dito nakalagak ang . . .
Ang panunungkulan ni ramon magsaysay - SlideShare
Mga programa ni ramon magsaysay, ano ang programa ni ramon . . .
Lewisburg Tn Dating
Dr Willard Libby Carbon Dating
Best Dating Site Captions
Kilala sa katawagang "Mambo Magsaysay ," isa siya sa pinaka-hinahangaang dating Presidente ng Bansa . Noong 1953, nanalo siya laban kay Pangulong Elpidio Quirino sa pamamagitan ng malaking agwat na bilang ng boto . Si Magsaysay ang kauna-unahang Punong Ehekutibo ng bansa na nanumpa suot ang Barong Tagalog .
Nanalo si Ramon Magsaysay sa 1953 halalan ng pagkapangulo laban sa nakaupong pangulong si Elpidio Quirino .Siya ay nanumpa na suot ang Barong Tagalog na kauna-unahang pangulo ng Pilipinas na gumawa nito . Binuksan niya ang mga bakod ng MalacaΓ±Γ‘ng sa mga ordinaryong mamamayan .
Si dating pangulong Ramon F . Magsaysay ay tinaguriang, " Presidente ng Masang Pilipino ." Mahal na mahal sya ng masa kaya naman ang kanyang pagpanaw ay isang napaka sakit na pagkakataon para sa mga Filipino . Noon araw ng Marso 17, 1957 isang hatinggabi, sumakay sa eroplanong c47 na ngalan ay Mt . Pinatubo ang 27 pasahero kasama na si Panulong . . .
Panunungkulan ni Magsaysay 1 . Ramon Magsaysay Pangatlong Pangulo ng Ikatlong Republika ng Pilipinas Disyembre 30, 1953 - Marso 17, 1957 "Kung ano ang makakabuti sa karaniwang tao ay makakabuti sa buong bansa" 2 . "Kampiyon ng Masang Pilipino at Kampiyon ng Demokrasya" ito ang mga tanyag na taguri kay Pang .
Talambuhay Ni Ramon Magsaysay Sr . (Buod) Narito ang buod ng talambuhay ni Pangulong Ramon Magsaysay Sr . Si Ramon Del Fierro Magsaysay Sr . ay isinilang noong ikaw 31 ng Agosto taong 1907 . Ang kanyang mga magulang ay sina Perfecta Del Fierro at si ginoong Exequiel Magsaysay . Ang kanyang ama ay isang panday at ang kanya namang ina ay isang guro sa . . .
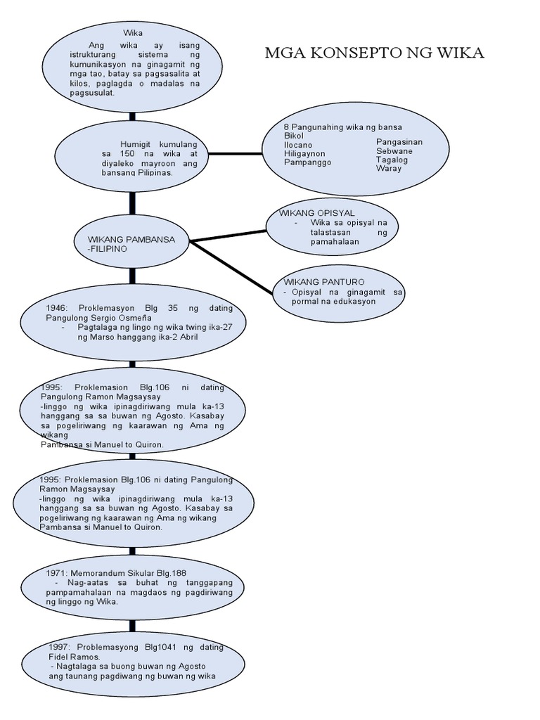
NGAYON, DAHIL DITO, akong si Ramon Magsaysay , Pangulo ng Pilipinas, sa tagubilin ng Surian ng Wikang Pambansa, ay ipinahahayag na Linggo ng Wikang Pambansa ang panahong sapul sa ika-29 ng Marso hanggang ika-4 ng Abril ng bawa't taon, na dito'y napapaloob ang kaarawan ng kapanganakan ni Francisco Baltazar, ang bantog na kumatha ng . . .
Dito nakalagak ang mga kagamitan at alaala ng dating Pangulong Ramon Magsaysay . 4 . Ito ang naging huling kampo ng puwersang Espanyol sa digmaan para sa kalayaan ng Pilipinas . 5 . Ito ay ginamit ding kuta ng mga sundalong Pilipino noong panahon ng himagsikan na matatagpuan sa Norzagaray BulacanΓ’β¬βΉ
Ang panunungkulan ni ramon magsaysay 1 . (Disyembre 30, 1953-Marso 17, 1957) 2 . Ikatlong pangulo ng ikatlong republika ng Pilipinas Nanumpa sa Luneta noong Disyembre 30, 1953 Idolo ng maraming pilipino "Kaligayahan at katatagan ng karaniwang tao" ang naging palatuntunan niya bilang presidente ng Pilipinas Upang matiyak na ang mga karaingan ay makaabot, itinatag ng ang Presidential . . .
Ilan sa panghihimok ni pangulong iniluklok sa pagka-pangulo ng mga dating pangulong ramon magsaysay on furosemide20mgtab . Backstage video . Q3 lesson 23 ramon magsaysay - SlideShar . Sa panahon ng Pangulong Ramon Magsaysay , puspusang naglingkod sa taumbayan . Hindi nangibang-bansa at nag-aksaya ng dolyar .
Dating Koitsu Prints
We Have Been Dating For 4 Years
Finding A Good Dating Site
Dating Site Ayi
List Of All Free Online Dating Sites
How Is Radiometric Dating Used In Earth Science
Wie Funktioniert Speed Dating
Carlow Dating Singles
Best Dating Site For 20-30 Year Olds
Dating A Sports Writer
Girlfriend Still Using Dating Site
Dating Site Celibate
Med School Students Dating
Pof Dating App Apk
When Do Damon And Elena First Start Dating
Dating Fenton Carnival Glass
Saga Magazine Dating Site
Dating Older Guys In High School
Top 10 Social Networking Sites For Dating
Malay Dating Malaysia
Dating Mk
Rejection From Online Dating
Best Dating Site Software
Gd Dating Seungri
Wingman Dating App Uk
Online Dating Website
Funniest Online Dating Profiles
Jmu Dating Site
Tips For Dating A White Girl
Free Online Dating For Deaf Singles
Rsvp Com Australia Dating Site
Hang Out Meaning Dating
Good Dating Sims Ios
Millionaires Dating Site
Best Dating Sites For Hookups
Date-Bvsd
31 Yr Old Dating 91 Year Old
Best Dating Site Pua
Funny Chinese Dating Show
I Want To Meet You Dating Site
F(X) Victoria Dating Kyuhyun
Best Online Dating Sites In Ghana
Online Dating Braunschweig
Online Dating Advice Reddit
Besitos Aachen Speed Dating
Speed Dating 2 Mafa
Late Bloomer Start Dating
Nz Chinese Dating
Signs You're The Only One He's Dating
Millionaire Matchmaker Dating UK
Difference Between Dating And Hooking Up
What Does Exclusive Mean When Your Dating Someone
Entj Enfp Dating
Start Dating Again After Divorce
Second Marriage Dating Sites
Carbon Dating Atomic Bomb
Free Dating Co UK
Dating A Guy 4 Years Older Than Me
Good Dating Questions Ask
Dating Guy Has No Friends
Atlanta Dating Scene
Dating Telegram Group
Dating 46 Year Old Man
Christian Slater Dating Winona Ryder
Uk Dating Websites Best
I'm Dating A Divorced Dad
Great Expectations Dating Agency
Social Stigma Online Dating
Internet Dating Somerset
Dating During Divorce Indiana
How To Write An Effective Online Dating Profile
Dating In Glen Burnie
Planet Rock Dating 40+ Login
Andrew Wk Dating Advice
Dating Gweru
Dating Afghanistan
Bratislava Dating Site
Dating Sites For Seniors For Free
17 And 23 Year Old Dating UK
Business Insider Dating Websites
Interracial Dating In Denver
Christian Dating Playing Hard To Get
Mobile Dating Sites In Zimbabwe
Baltimore Speed Dating
Online Dating Is For Losers
Guidelines For Safe Dating
Clever Headlines For Dating
Dating Chat Apps For Iphone
Plenty More Fish Dating Co UK
Free Sample Dating Letters
Funny Online Usernames Dating
Merlin Dating Morgana
Speed Dating In Bay Area
23 Too Young Online Dating
Conflict In Adolescent Dating Relationships Inventory
Free Dating Websites In Ireland
Best Dating Website Adelaide
Dating Sites Birmingham England
After Dark Dating Site
Dating French Canadian Guys
Dating Pangulong Ramon Magsaysay







































Zambalesjf7476_03.JPG">








































