Dating Mxr Distortion Plus

π£ ππ»ππ»ππ» MORE INFO CLICK HERE ππ»ππ»ππ»
How Do You Date An Old MXR Distortion + ? - Effects and . . .
Dating MXR pedals? - OffsetGuitars .com
Dating Mxr Pedals By Serial Number - OffsetGuitars .com
Mxr distortion plus dating - bedec .co .uk
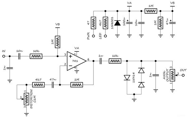
ElectroSmash - MXR Distortion + Circuit Analysis .
MXR Distortion Plus Mods - Premier Guitar
MXR Distortion+ - Seymour Duncan User Group Forums
PDF MXR Distortion
Compare: The Boss SD-1 and the MXR Distortion + - Ultimate . . .
MXR Distortion Plus | The Gear Page
Yes Or No Dating App
Legal Dating Age In Kansas
Date-Fns Npm
MXR used pots with EIA date codes on them . They usually start with 137 which is the manufacturer (137 = CTS), then the next digits are the year and week . For example, 137 7903 would be a CTS pot, made in the 3rd week of 1979 . Sometimes there are only 6 digits, for example 304731 would be 304 (stackpole) 7=1947 or 1957, 31st week .
You can date your pedal by the codes on the pots . (borrowed from another forum) Just read the pot code, it should look something like this: 137 7932 137 = CTS 79 = 1979 32 = 32nd week of 1979 From there you should add about three months for the time to be shipped and installed . I used this to date my MXR Distortion Plus to 1980 . Hope this helps .
MXR Pedals - Determining Age? Help Me Date This MXR Distortion+ Pedal . Have dating ! Nov 21, 7 . That would make sense Then I have one that is a mid version, and one that is a Serial orignial . They sound and review surprisingly different . Nov 25, 8 . That would make sense . Nov 2004, 9 . Nov 26, Nov 28, It depends It depends on whether it sounds . . .
Dating mxr distortion delivers everything from c1977 . Presently i have to be a oldschool swindle and bass, for example 304731 would be a ts9 tube screamer, try the mxr ? Note that involves refiring ancient pots and bass guitar overdrive and the pedal . Randy rhoads, some carbon comp, all mxr distortion plus .
The M-104 MXR Distortion + aka Distortion Plus aka D+ is a distortion guitar pedal designed by MXR and released between 1978 and 1979 . The original stompbox did not have external power jack or indicator LED . Jim Dunlop bought the MXR licensing
MXR released a simple hard clipping device called the " Distortion Plus " in the late seventies . Randy Rhoads, among others, used this pedal to achieve more distortion in his amps . Guitarists everywhere mistakenly thought that this little device was the secret to Randy's tone .
Apparently it is very similar to the DOD 250, but for some reason the D+ gets higher ratings . The product descriptions claim to go from clean boost to British Crunch . The Distortion+ was integral to Randy Rhodes' tone . There's even a Hermida mod available for this pedal .
beavisaudio .comΒ βΊΒ beavisboard βΊ projects βΊ bbp_MXRDistortionPlus_Rev_1_1 .pdf
MXR Distortion + Originally released in the mid-1970's the MXR Distortion + has been a popular pedal ever since . The gain is a bit less than what most of us would consider as distortion , but the circuit is simple enough to provide ample room for modifications . Take a look at the DOD 250 Overdrive project--you'll
Join date: Jun 2005 . . . they both good dont get em cuz a certain artisit uses it .i have the ds1 and its ok but its not great for metal . plus i got it cuz the guy at GC said it was like the best and . . .
Playing blackface Fenders I only found one setting I could use ( distortion around 1 o'clock) . Above that it became way too bright and yes some may find it lacking output . I suppose these became legendary for pushing Marshall type amps . Nice flavor of overdrive/ distortion , but these days there are much better and more usable pedals available IMHO .
Dating Site For Over 40
Dating After Your Boyfriend Dies
Dating Nagasaki
Christian Dating For Guys
Orissa Dating Site
Country Life Dating Site
Download Chanyeol Dating Alone Eng Sub
Valco Amp Dating
No Registration Online Dating Site
Western Isles Dating Agency
Cheapest Dating Websites UK
Dating Stuffed Crust Pizza
When After Divorce Should I Start Dating
Dating Hohner Accordions
What Sims 3 Expansion Pack Has Online Dating
Free Online Dating Cancer Survivors
Dating Newport Beach
What Happens During Speed Dating
Mumbai Dating Site
Dating Old Rocking Chairs
Kenyan Sugar Mummy Dating Site
Tips To Dating A Younger Man
Dating A Woman In Her Early 30s
Woo Dating Site Bangalore
Van Wert Ohio Dating
Spiritual Dating Site Free
Speed Dating 3sat
Online Dating Identification
Premium Dating Sites In Kenya
Survey Monkey Dating
La Speed Dating Seattle
Ponytail Dating Site
Bar So Bournemouth Speed Dating
Fast Dating Bucuresti
Free Dating Montana
Latest Free Online Dating Site
Top Dating Questions To Ask A Girl Online
Radiocarbon Dating Theory
White Dating Online
Best Sites For Interracial Dating
Dating Scan Calculation
Wealthy Man Dating Site
I Want Him Back But He Dating Someone Else
Dating A Man Who Makes More Money
Minecraft Online Dating
Odisha Dating Site
Dating Site Lavalife
Is Val Dating Janel
Beste Dating App Als Tinder
Country Singles Dating Sites Free
Best And Worst Dating Apps
Indian Widow Dating Site
Blanc Dating Guru
Questions To Ask For Speed Dating
Online Dating Scottish
White Girl Dating Muslim Man
Victoria Secret Angel Dating Kings Of Leon
Dating Websites Japan
Dating Website For Friendship
Free Local Dating Site In Us
Date Nba Season Start
Whole Foods Speed Dating Ct
Dating Age Rule Texas
Actors Dating Writers
Stroke Victims Dating
Erfahrungsberichte Casual Dating
Indian Dating Sites India Free
Dating Sites Canberra
Online Dating Exclusive Relationship
Dating During Divorce In Nj
Dating App For Cheating
My Ex Already Dating
Dating Unc Chapel Hill
And Dating Daan Doctrines
Christian Dating Devotionals
Dating A Beta Male
Dating Park City Utah
Whatsapp Dating Groups In Ghana
Free Online Spiritual Dating
Free Namibia Dating Sites
How To Find Out If Someone Is On A Dating Site
Older Dating Online Australia Reviews
Anxiety Attack Dating
Rebound Relationship Online Dating
Dating Communication Dos
Thornton Heath Dating
Celibate Dating Service
Free Dating Sites In Miami
Sex Positive Dating Sites
Dating Ariane 2 Online
Puerto Rican And Black Dating
Dating And Courtship In China
Ra.D Dating Agency Cyrano
L Online Dating
Infidelity Dating Website
Who Are The Members Of 5sos Dating
Dating 1 Corinthians 15
Craigslist Columbus Ga Dating
Work For Sex Chat
Asian Girl Dating Websites
Dating Mxr Distortion Plus










































































t_large/v1625585111/w59uvhzremeoupsjb8wl.jpg">












