Data display type

Data display type

Контакты
Hotel Management System. Информационная система отеля. Windows form для отеля. Property Management System Hotel

Trend Analysis

Типы данных SAP ABAP. SAP Тип данных NUMC. Types of Screen. Blob data Type

Дроп лист. Drop down Box. Data display. Dropdown field

Categorical graph. Types of data in statistics

Avogadro (software)

Bar Chart Race

Графики js. Chart. Chart js. Html диаграмма

Types of graphs. Kinds of Charts. Bar line graph. Bar Chart line graph

Data Types. Типы данных Verilog. Enum Тип данных. Numpy типы данных

C# .net 6. Data display

Тип данных в САП. SAP PP. ОКТМО В SAP. Инфотипы SAP HR

Таблица перекрестных ссылок. SIMATIC s7-300 программирование. Таблица адресов ПЛК. Data display

Типы данных Microsoft access. Типы данных в БД MS access. Тип данных Дата в SQL. Характеристики типов данных MS access

Categorical data. Data Types example. Categorical variables. Categorical data Analysis

Quantitative vs qualitative data. Quantitative vs qualitative data example. Data display. Data representation

Flow диаграмма. Flowchart диаграмма. EPC диаграмма. Блок схема обозначения

Types of line graph. Types of graphs and Charts. Create-a-graph. Types of graphs Mrs

Types of Charts. Chart js облако тегов. Chart js годж. Time logs Chart js

Типы данных c. Типы данных c#. C# Тип данных Дата. Типы данных golang

Computer specs. Hardware check. CPU check. PC specs

C data Types. Basic data. Basic Type. Main data Types

Примитивные и ссылочные типы данных java. Типы переменных в java. Примитивные типы данных джава. Типы данных java

Режим работы device-to-device. PCI device listing. Master Disk HDD S M A R T capability disabled что это. Slave Disk LBA, Ata 133

Элемент формы Grid view. Win forms сетка. Data Grid view c#

Laserink OPF-5 документация

Тип данных short java. Примитивные типы данных в java. Byte Тип данных java. Диапазон примитивных типов данных java

Kinds of Charts. Виды чартов. Different Types of graphs. Types of graphs and Charts

Гистограмма дашборд. Graphs for time Series visualization. Diverse visualization techniques

Samsung телевизор квантовые точки. QLED технология схема. Дисплей на квантовых точках. QLED матрица схема

MT-20s4m-2ylg. Виды дисплеев. Монохромный дисплей. ЖК дисплей

Диаграммы в эксель. Цветовая палитра для диаграммы в excel. Дизайн в excel. Визуализация таблицы в excel


DDC/ci в мониторе что это. Display data channel. DDC. Plug&Play: DDC ci


Цветовое пространство YUV. Test Chart. М чарт тест. Panasonic Test Chart 54

Product description. Product description пример. Product description example. Amazon format description

HDMI 2.1 пропускная способность таблица. DISPLAYPORT 1.2 пропускная способность. HDMI 1.4B пропускная способность. DISPLAYPORT 1.4 скорость

PARAVIEW. Laserink OPF-5 документация

Дисплей командного центра. Data display. Display data channel. Limens Digital visualisep

DISPLAYPORT alt Mode. Подключить монитор к USB Type c. Dp 1.2 USB C. DISPLAYPORT 2.1 спецификация

Части компьютера. Составляющие компьютера. Компьютер Parts of a Computer. Компьютерные составляющи

Ардуино LCD 1602. LCD 1602 распиновка. LCD экран ардуино 1602. LCD дисплей 1602 ардуино

Mini DISPLAYPORT Thunderbolt отличия. Apple display Connector. VGA HDMI DVI таблица разрешения. Citrix indirect display Adapter что это

История типографики. Типографика инфографика. История типографики в инфографике. Typography History


Создание сайта. Веб сайты. Разработка сайтов. Дизайн сайта

Дешифратор BCD-7seg. Декодер схема. BCD to 7 seg Decoder. Декодер энкодер схема

Матрица TN И IPS. TN матрица vs IPS. Монитор TN IPS va. Матрица монитора TN IPS va


Типы дисплеев смартфонов. Типы экранов смартфонов. Вид экрана телефона. Типы матриц смартфонов

Data Screen. Data display

Td7 display

Ардуино LCD 1602. LCD 1602 pinout. Ардуино уно дисплей LCD 1602. Дисплей hd44780

Input and output devices. Computer device input output. Put in. Input devices and output devices

Схема кабеля USB Type-c. USB Type-c DISPLAYPORT Alternate Mode. DISPLAYPORT Alternate Mode. Type c распиновка

Дашборд Интерфейс. UI UX для планшетов. Дашборд на планшете. Удобный Интерфейс


Юсб флешка 3.2. Скорость передачи USB 2.0 И USB 3.0. USB 3.0 И USB 2.0 совместимость. Отличие разъемов USB 2/0 И USB 3.1

Data Types. Nominal Тип данных. Classification of data Types. Types of data in statistics

Таблица с данными параметров монитора. Таблица отклика матрицы мониторов. Диагонали мониторов для компьютера таблица разрешение. Характеристики ЖК мониторов

St7920 LCD 128x64. 12864_St7920. Stm32 st7920. LCD 12864 SPI


Типы данных. CODESYS типы данных. Step 7 типы данных. Step 7 типы переменных

Инструменты разработки пользовательского интерфейса. Дашборд Сервисдеск

WORDPRESS характеристики. Создание счета модуль WORDPRESS. WORDPRESS создать блочные записи. WORDPRESS недостатки

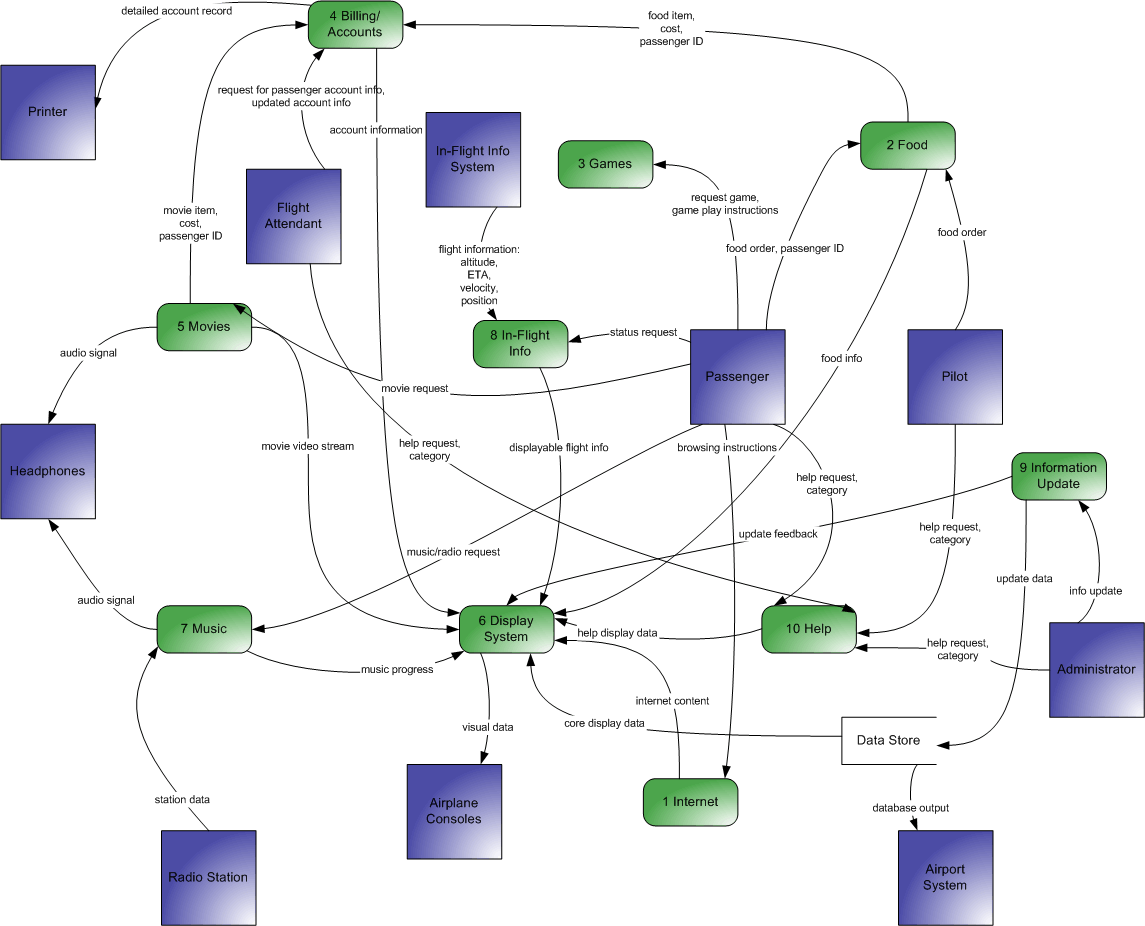
Vad диаграмма. Диаграмма интерфейсов авито. Диаграмма интерфейсов Avito. Airport information

Кабель TOPK Micro USB Type c. Вольтаж с USB Micro. Шнур юсб тайп с. 20w Type-c to Lightning Digital display fast Charging data Cable

Data Screen. Large Screen visualization. Traffic data. Data display

USB Type-c Pin. Распайка USB 2.0 разъема Type-c. USB Type-c строение. USB Type c 4 Pin распиновка


Типы данных Swift. Decimal Тип данных. Тип данных Decimal пример. Тип данных текст

Livegap

Report Page