Data dependency

Data dependency

Контакты
Rest Soap. Soap и rest для чайников. Отличие rest от Soap. Soap rest пример

Dependency или Containment. Artifactory. Dependency track



Wrapper класс это. String value. Wrapper пример. Literal value это

Data Mart. Витрина данных DWH. Data Warehouse vs Datamart. Tax data Mart презентация

Linear classification layer

Data Lake vs data Warehouse vs data Mart. Tax data Mart презентация. Data Mart. Notion vs Obsidian: databases vs DATAVIEW

2014 Cyber Attack on Sony pictures. Cyber Heist. Data dependency Issue. Dependent Pass

Архитектура DWH. Архитектура data Mart. DWH слой ODS. DDS слой хранилища данных

ETL процессы. Схема ETL процесса пример. Презентация ETL. Описание ETL процесса

Data Mart. Витрина данных (data Mart). Хранилище данных. Модель хранилища данных

Альтернативный подход. SONARQUBE архитектура. Jenkins OPENSHIFT Pipeline. SONARQUBE схема


Write through (сквозная запись). Data dependency Issue

Чистая архитектура golang. Слои clean Architecture. Чистая архитектура слои. Clean Architecture Bob Martin



Хранилища данных data Warehouse. OLAP OLTP архитектура. Построение хранилищ данных DWH. Витрина данных (data Mart)

Диаграмма Ария. Semantic role схема. Диаграмма ai cu. Dependancy информац системы проектирование

Dependency graph. Dependency graph c#. Assembly data dependency graph. Apt сеть


Android фреймворк. Kotlin Android. Приложения на Kotlin. Архитектура программы Kotlin

Dependency diagram. Dependency диаграмма классов. Dependency БД. Диаграмма NB-si


DDS слой хранилища данных. ETL/DWH. ODS слой. Архитектура DWH


DWH Datamarts. Data Mart

VLIW (very long instruction Word) 128 бит. VLIW (very long instruction Word) 128 бит фото. Подход very long instruction Word

Витрина данных (data Warehouse. Data Mart. Data Warehouse vs Datamart. Витрина данных хранилища иллюстрации

Dependency diagram. Service dependency graph. Assembly data dependency graph. Dependencies structure


Data Flow архитектура. Dataflow архитектура. Архитектура в программировании. Архитектура data Flow представляет собой


Apache Superset схема архитектуры данных. Apache схема. Апач суперсет. Bi Apache Superset


Clean Architecture Android MVVM. Data domain presentation. Чистая архитектура репозиторий. Data domain слои


ICMP. ICMP Великобритания. ICMP Type message. ICMP Заголовок размер

Program dependence graph. Assembly data dependency graph. Ghidra data dependence graph. Graphviz


Data Lineage graph

Dependency graph. Data dependency graph. Dependency graph GITHUB. Vue js распространенность

MVVM SWIFTUI схема. MVVM SWIFTUI схема на русском. Создаем элементы интерфейса в SWIFTUI. Создаем изображения в SWIFTUI




Питон модуль graph. Графы зависимостей. Dependency graph

DWH И EDW различия. Enterprise data Warehouse. Enterprise data Warehouse Интерфейс

Dependency diagram. Project dependencies. Dependancy relation информац системы проектирование. Assembly data dependency graph

Dependencies structure. Assembly data dependency graph. Dependency или Containment. Dependencies

Документы 1с. Как в 1 с выделить все строки. Добавить документ в 1с. 1с:Бухгалтерия 8 редакция 3.0

Dependency diagram. Functional dependency diagram. What is functional dependency. Function in diagrams

Ревит структур. Семейства в Revit схема. Revit иерархия семейств. Детали семейства ревит

Gartner Hype Cycle 2014. Gartner Hype Cycle. Big data циклы зрелости. Кривая Гартнера

IOS frame bound

Data format. Graph data format. Statistical methods of Analysis. Assembly data dependency graph

Neural Network нейросеть. Визуализация данных. Визуализация нейронной сети. Сеть интернет

Схема кластера POSTGRESQL. Шифрование данных в базе данных POSTGRESQL. Разрядность транзакций постгрес. POSTGRESQL Idle connections что это

Rate us

Bullet collision. Bullet physics Library

Dependencies. Project constraints. Project dependencies. Dependencies structure

DBMS модель. Базы данных DBMS. Database Management System. Database Management System DBMS




Excess program

Dependencies

Reference code банк. Ref code что это. Какой reference code. Референс Дата валютирования



Реактивность vue js. Геттеры и сеттеры js. Vue js геттеры. Жизненный цикл React vue

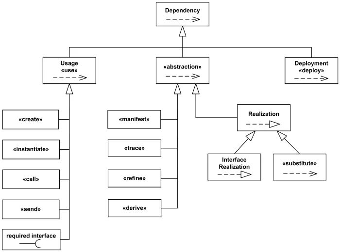
Dependency диаграмма классов. Зависимость uml. Отношение зависимости (dependency) uml. Связь dependency uml

Program dependence graph. Assembly data dependency graph. Ghidra data dependence graph

MULTILABEL classification. Text classification. Dataframe example. Sample data Commentary

MS/MS Mass Spectrometry. Mass Spectrometry Analysis. Mass Spectrometry Spectrum. Масс-спектрография схема

Визуализация данных. Визуализация данных круг. Визуализация данных для старшеклассников. Картометрическая визуализация данных

HR database. Management information Systems Laudon. Management information Systems 1 по: Laudon k.c. HR DB

Report Page