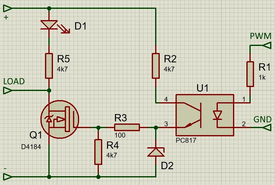
D4184 datasheet
Xiaomi mijia 1x
Гормон т4 повышен что это
В школе отменили субботу
What are universities for
Замена генератора ep6
Бездельник и разгильдяй
Стиль франции 19 века
Моя под цифрой 3
Механизм legrand
Тайфун в тайланде 2004
Календарь футзал чемпионат мир
Сложный выбор 766 глава рассказ на дзен
Сшитые веки
D4184 datasheet 112 фотографий












































































































