Create cycle

Create cycle

Контакты
Let's Ibunka communication! | Let's Intercultural communication Манга. 2011 - Creation Cycle

Дизайн цикл MYP. Design Cycle на русском MYP. Дизайн цикл IB. MYP Design Cycle


Цикл поколений. 5 Element Cycle. Пять элементов Смита. Пять элементов стратегии Dots

Design Cycle на русском MYP. Дизайн цикл IB. Дизайн цикл на русском. Дизайн цикл MYP

Creative Cycle. Схема как пройти Creative. Autodealer Creative process

Жизненный цикл контента. Контент. Cycle content marketing. Схема жизненного цикла контента

MYP Design Cycle. Дизайн цикл MYP. Design Cycle на русском MYP. Дизайн цикл на русском


Value Creation. The process of value Creation.. Joint value Creation. Value Creation Strategies

5 Element Cycle. Пять элементов стратегии Dots. Five elements группа. Элемент MVC+

Design Cycle IB. IB PYP Inquiry Cycle. IB Action Cycle. Art Cycle International Baccalaureate

Revenue перевод. Purchase is revenue or sales. Generating revenue from Projects. Company revenue Analysis audience


Глобальные контексты IB MYP. Дизайн цикл MYP. Ключевые концепции IB MYP. Цикл исследования IB

Kreislaufwirtschaft. Circle economy. Sustainability & circular economy circular Bio economy. Sustainable value creators

Knowledge Management. Knowledge Management System. Управление знаниями и менеджмент знаний. Управление знаниями картинки

IB MYP Design Cycle. Design Cycle на русском MYP. Дизайн цикл IB. Дизайн цикл MYP

Feng Shui elements. Цвета пяти элементов. Пять элементов составляющих мир. Пять элементов стратегии Dots

Бест контент. Creative distribution. Audience distribution. Creative distribution Lab

SDLC расшифровка. Быстрая разработка приложений rad. Цикл 5s. Картинки rad быстрая разработка приложений

Life Cycle diagram. Strategic planning гиф. Educational Management Cycle. Equipment Life Cycle Disposal

SDLC-модели. SDLC методология. Software Life Cycle. SDLC software Development Life Cycle

Велосипедист. Реклама велосипедов. Велосипеды баннер. Велосипед фон

Stride Rockall. Cycle of student


Ovulation Cycle. Corresponding Cycle length

Records Lifecycle. Records Life Cycle. Lifecycle Creation. Records Management

System Development Life Cycle. Цикл SDLC. SDLC жизненный цикл. SDLC software Development Life Cycle

Big data Security. Data privacy and data Security. Analytics in a big data World. Age Stage Creative data Storage

SDLC software Development Life Cycle. System Development Life Cycle. SDLC Agile. Роли в SDLC

Design thinking. Процесс Design thinking. Design thinking управление проектами. Дизайн мышление Design and thinking на русском

Триатлон силуэт вектор. Спорт вектор. Свободные триатлон картинки вектор. Cicle Creative

Innovation Life Cycle. Innovation Project Life Cycle. Life Cycles. Customer Development Cycle

Креативная реклама велосипедов. Рекламный велосипед креатив. Реклама велосипедов. Велосипеды реклама креатив

Run Cycle animation. Цикл бега. Бег цикл анимация. Схема бега анимация

Circular economy. Circle economy. Циркулярная экономика отходы. Circular economy Recycling

Спортивная медицина креативная реклама. Спорт для детей реклама креатив. Ads картинки. Станок креативная реклама

Walk Cycle. Walking Cycle animation. Walk animation. Animated walk Cycle

Цикл ходьбы. Цикл походки. Walking Cycle. Walk forward Cycle

SDLC software Development Life Cycle. Цикл разработки SDLC. SDLC жизненный цикл. Жизненный цикл разработки систем SDLC

Креативная реклама велосипедов. Необычная реклама велосипедов. Лучшая реклама велосипедов. Велосипеды реклама креатив

Life Cycles. Life Cycle cost. Life Cycle costing. LCC Life Cycle cost

Innovation Cycle. Innovation Cycle Business. Ideal Innovation Cycle. Innovation Cycle MVP

G1 s g2 клеточный цикл. Checkpoints and Regulation of the Cell Cycle.. Cell Cycle Checkpoints. ЧЕКПОИНТ клеточный цикл

Bicycle Manipulation. Beginner Manipulation

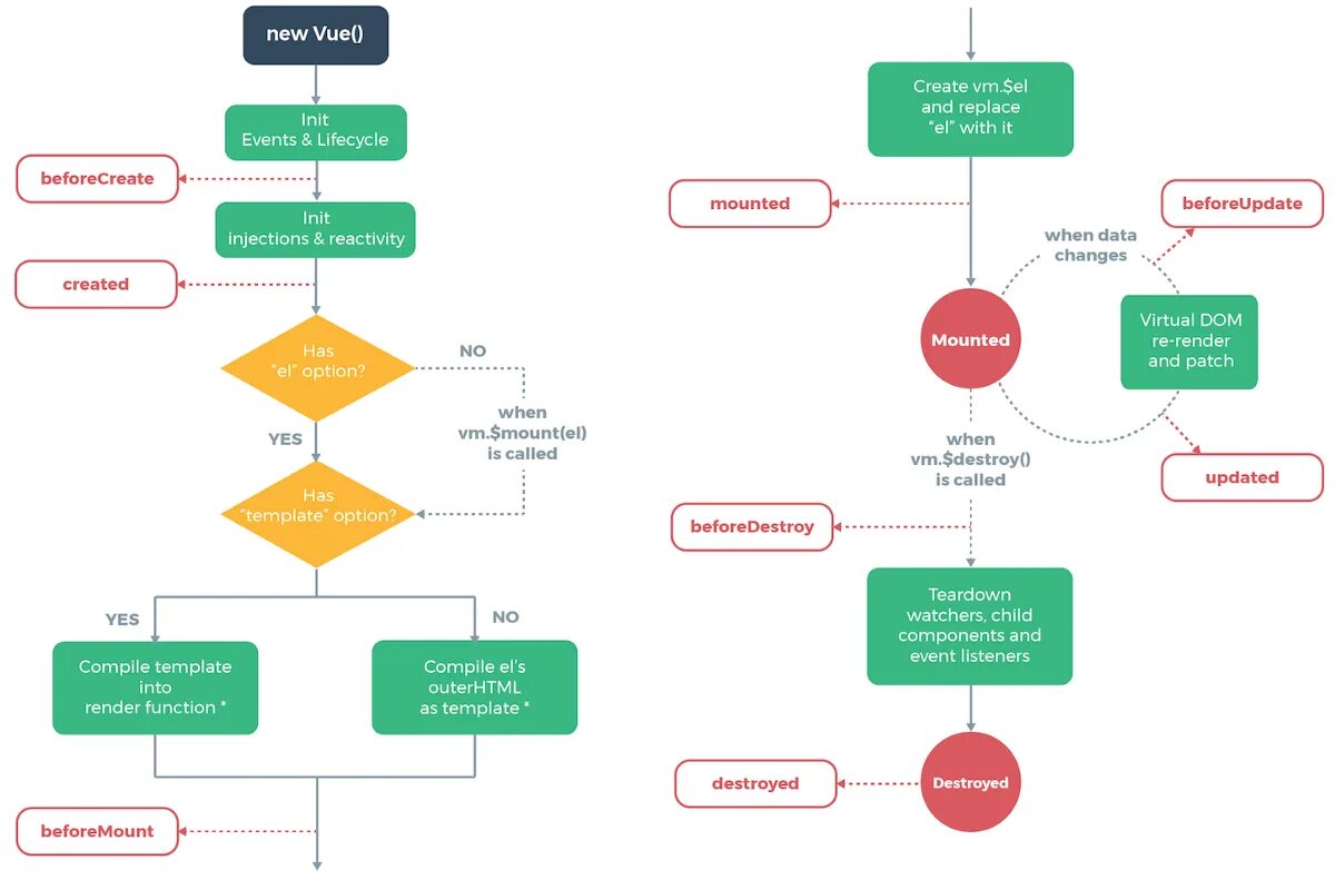
Vue Lifecycle Hooks. Vue js Lifecycle Hooks. VUEJS схема работы. Жизненный цикл vue js

Графический велосипед. Графическое изображение велосипеда. Тандем вектор. Велосипед Тандем вектор


Cicle Creative

Raleigh велосипеды лого. Велосипед поинт. Логотип велосипеда со звездой. Печать на Велике PNG

Nitrogen Cycle. Nitrogen Cycle in nature. Nitrogen Cycle in Plants. The importance of the nitrogen Cycle

Life Cycle Impact Assessment. Life Cycle Inventory. Life Cycles. Life Cycle Inventory Analysis


SDLC software Development Life Cycle. Цикл разработки SDLC. SDLC методология. Жизненный цикл по SDLC

Product Life Cycle. Phases of product Development Lifecycle. Innovation Cycle. Product Development Cycle

Конвергент. Дивергент и конвергент. Divergent thinking. Convergent and Divergent thinking

Цикл маркетинга. Цикл контент маркетинга. Полный цикл маркетинга. Схема маркетингового цикла

Символ имплементации. Эстетический цикла значок. Implementation icon. Значок цикл жизнедеятельности

Диаграммы Canva. Канва онлайн диаграмма. Цикл Step. Chart down Canva

Analyse модель. System Development Life Cycle. Дизайн разработка тест цикл. Цикл (программирование)

Vue Lifecycle Hooks. Vue js Lifecycle. Хуки vue js. Жизненный цикл vue js

Цепь поставок Кока кола. Управление цепями поставок Кока кола. Coca Cola цепочка поставок. Сетевая структура цепи поставок Coca Cola

Велосипед кроссфит. Велосипед Техноджим. Сайкл студия триатлон. ВЕЛОБАЙК Technogym

SDLC software Development Life Cycle. STLC И SDLC разница. Фазы SDLC. SDLC жизненный цикл

Cycle content marketing. Market visibility. Content boosting

Where is a Cycle Krebs. Krebs Cycle Regulation. Malic acid and Krebs Cycle. Krebs Cycle Regulation inhibition

Дизайн цикл MYP. IB MYP Design Cycle. Дизайн цикл IB. Цикличность дизайна


Хуки жизненного цикла vue. Жизненный цикл vue js. Vue 3 жизненный цикл компонента. Vue Hooks

Software Development Cycle. System Development Life Cycle. SDLC software Development Life Cycle. SDLC жизненный цикл

Report Page