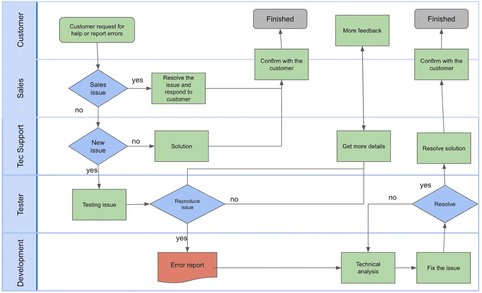
Complete 3 customer request
23 апреля 2015 года
План на апрель 2025
Офломелид мазь для наружного применения
Невозможно быть для всех хорошею
Мужское и женское любовники
Гранд таун
Lies are false
Нойз гвозди
Анекдоты самые смешные с матами слушать
Т 34 85 модели сборные
Что значит сертификат имеет некорректный формат
En cage
Джейден филоджин
Complete 3 customer request 112 фотографий














































































































