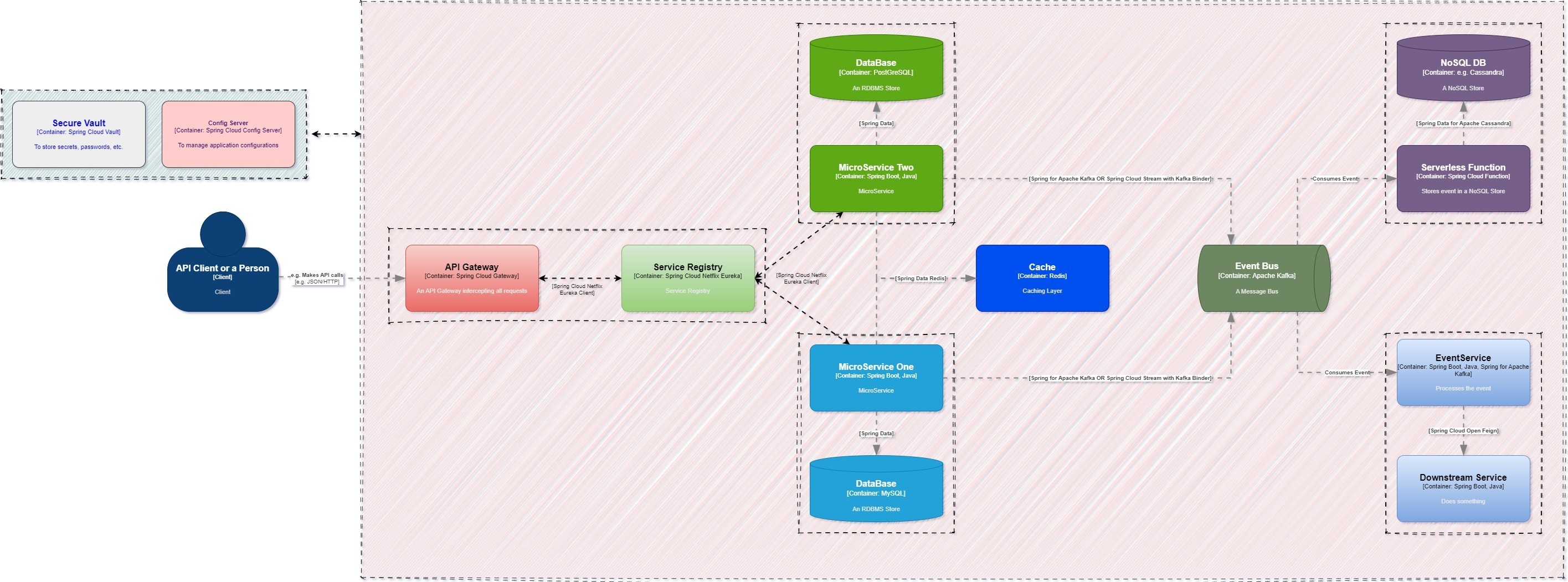
Cloud sample
Морозовская больница в москве запись
Какие доходы учитываются в универсальном пособии
Почему колбаса рыхлая
Кто выиграл в гонке ахмед против асхаба
Остановки поезда 115 архангельск
История фракции асд 2
Ресторанные комплексы самары
Видео профили в инстаграм
Rn 710
Положи в сумку как правильно
Бестиарий рецепты
Таинственный эльф ведьмак 3 карта гвинт
Не смей родителям грубить
Cloud sample 108 фото










































































































