Cisco Router Ospf

🛑 👉🏻👉🏻👉🏻 ВСЯ ИНФОРМАЦИЯ ДОСТУПНА ЗДЕСЬ, ЖМИ 👈🏻👈🏻👈🏻
How to Configure OSPF on Cisco Routers (With Example Commands)
IP Routing: OSPF Configuration Guide - Cisco
OSPF Commands - Cisco
Router ospf Command on CISCO Router/Switch
Cisco IOS IP Routing: OSPF Command Reference - OSPF . . .
Guida configurare router cisco con rotte dinamiche ospf . . .
7 Steps of Cisco Single Area OSPF Configuration ⋆ IpCisco
PDF Lab 1: OSPF With Three Routers - howtonetwork .com
Introduzione alla configurazione del Protocollo OSPF . . .
Open Shortest Path First - Wikipedia
Материнская Плата Asus X99 Deluxe
Какой Процессор В Пс 5
Wireless N Router
OSPF is standards-based which means it is available on routers by Cisco as well as other vendors, making it a vendor-neutral routing protocol . This is in contrast to Enhanced Interior Gateway Protocol (EIGRP) that is Cisco proprietary, and hence available only on Cisco routers . OSPF divides its routing domain into smaller sub-divisions called areas .
The OSPF MIB defines an IP routing protocol that provides management information related to OSPF and is supported by Cisco routers . For protocol-independent features that work with OSPF , see the "Configuring IP Routing Protocol-Independent Features" module . Finding Feature Information; Information About OSPF ; How to Configure OSPF
To specify a key used with Open Shortest Path First ( OSPF ) Message Digest 5 (MD5) authentication, use the message-digest-key command in the appropriate mode . To remove an old MD5 key, use the no form of this command . message-digest-key key-id md5 { key | clear key | encrypted key } no message-digest-key key-id .
OSPF was designed to be an Interior Gateway Protocol replacing RIP . Routers that use OSPF check the status of other routers on the network by sending a "hello" packet at set intervals . When a router does not respond to a hello packet, it is considered to be dead and a routing update is sent to every router on the network using a multicast address .
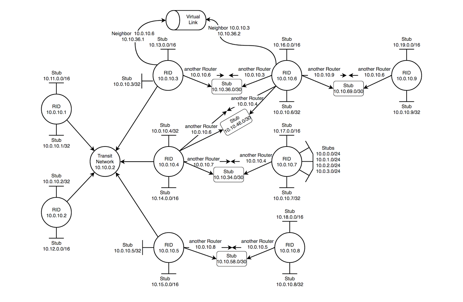
Router # show ip ospf database network OSPF Router with id(192 .168 .239 .66) (Process ID 300) Displaying Net Link States(Area 0 .0 .0 .0) LS age: 1367 Options: (No TOS-capability) LS Type: Network Links Link State ID: 172 .16 .1 .3 (address of Designated Router ) Advertising Router : 192 .168 .239 .66 LS Seq Number: 800000E7 Checksum: 0x1229 Length: 52 Network Mask: 255 .255 .255 . Attached Router : 192 .168 .239 .66 Attached Router : 172 .16 .241 .5 Attached Router : 172 .16 .1 .1 Attached Router : 172 .16 .54 . . .
Per la corretta configurazione delle rotte dinamiche su un router Cisco utilizzeremo il protocollo OSPF . L'acronimo OSPF , Open Shortest Path First, è un protocollo di routing di tipo Link State, così classificato in quanto trasferisce le informazioni di routing a tutti i router della rete .
Cisco OSPF Configuration Steps . First of all, we will configure the routers' interfaces . After that we will configure OSPF as our Routing Protocol . Here we assume that all the interfaces including loopback interfaces, their speed, duplex and descriptions have been configured . To do OSPF Cisco Configuration, follow the below steps:
RouterB(config)#enable secret cisco Router C: RouterC(config)#enable secret cisco 4 . To configure OSPF on a router , there are two steps: first, enable the routing protocol and second, specify the networks to be advertised by OSPF : RouterA(config)#router ospf 20 RouterA(config-router)#network 192 .168 .1 . 0 .0 .0 .3 area 0
Sul router deve esserci almeno una interfaccia nello stato up/up per far sì che il router scelga il router ID, altrimenti ci sarà un messaggio di errore e il processo OSPF non può partire . Per scegliere il router ID di OSPF , il router usa i seguenti criteri: 1 . Usa il router ID specificato nel comando router -id ip-address 2 .
Il protocollo Open Shortest Path First o OSPF è uno dei protocolli di routing ( instradamento) di tipo link state più diffusi, su reti IP . Utilizza il flooding (inondazione) di informazioni riguardo allo stato dei collegamenti, e l' algoritmo di Dijkstra per la determinazione del percorso a costo minimo INTRA-AS (cioè all'interno di uno stesso . . .
Роутер Ростелеком Usb
Wi Fi Роутер Tenda Ac8
Wi Fi Роутер Xiaomi Alot Ax3600 Отзывы
Роутер Хуавей Ax3 Pro
Роутер С Двумя Sim Картами
Нет Интернета Через Роутер Tp Link
На Роутере Мигает Лампочка Sys
Http Router Asus
Аккумуляторная Батарея Hb434666rbc Для Роутера Huawei E5573
Tele2 Роутер 4g Wi Fi Цена
Axe11000 Wifi Router Raxe500
Xiaomi Роутер Не В Сети
Роутер Anydata W150
Обзоры Wi Fi Роутеров 4g
Вай Фай Роутер Zte
Роутер Asus 1gb
Роутер Zte Mf79
Роутер Sagemcom 1704
Wi Fi Роутер Zbt We1626
Message Router Autocad
Роутер Tp Link C7
Mi Router 3 Репитер
Wi Fi Роутеры От Компании
Mi Router Mir 3
Создание Моста Между Двумя Роутерами Tp Link
Xiaomi Mi Router 4 Pro R1350
Роутер 3 Ac1200
Wifi Роутер Android
Diy Cnc Router
Отключается Роутер Zyxel
Не Включается Роутер Keenetic
Wifi Роутер 5 Ггц
Мобильный Роутер Tp Link Купить
Ac750 Wifi Роутер
Veritas Medium Router Plane
Megafon Wifi Роутер 4g
Router Refused Connection Winbox
Роутер Xiaomi 4 Gigabit Edition
Роутер Dir 320nru
Cid Роутера Кинетик
Wifi 6 Роутер Купить Huawei
Huawei Lte Router
Роутер D Link 2740u
Роутер Keenetic Старт
Asus Router Login
Роутеры Asus 2022
Красный Пророк Cyberpunk 2077 Роутер
4g Wifi Роутер Skylink
Роутер Sma Разъем
Router Middleware
Роутер Sagemcom 2804 V5
Роутер Для Бесшовного Wifi
Роутер Huawei Echolife Dn8245w
Wi Fi Роутер Под Usb Модем
4g Lte Wifi Роутер Huawei
Роутер Для Дома Xiaomi
Router Перевод С Английского
Роутер Netgear N150 Цена
Wi Fi Роутер Archer
Dir 320 Вход В Роутер
Роутер Zyxel Keenetic Ll
Dns Роутер Archer
Modem Wireless Router
Xiaomi Router 0002 Default Password
Wifi Роутер Без Доступа К Интернету
Xiaomi Mi Router 4а Характеристики
Вай Фай Роутер Mikrotik Hap
Роутер Tp Link Tl Wr841
Wi Fi Роутер Cisco
Kuwfi Router
Лучшие Мобильные Fi Wi Роутеры
Сетевой Роутер D Link
Роутер D Link 822
Добавить Mac Адрес В Роутер
Роутер Ростелеком Sagemcom
Define Router
Кнопка Fn На Роутере Zyxel
Openwrt Роутер Купить
Роутер Tp Link Моргает Оранжевым
Роутер Tp Link 940n
Usehistory React Router Dom
E5576 320 Мобильный Роутер Huawei
Мобильный Wi Fi Роутер Sim 4g
Xiaomi Mi Wi Fi Router 4c Обзор
Расширить Зону Покрытия Wifi Вторым Роутером
Роутер Asus М Видео
Роутер 4g Zte Mf920
Роутер Ростелеком Sagemcom F St 1744
Router Link
Модем Роутер Wifi Купить В Москве
Роутер Tp Link Archer C24
Ростелеком Роутер Wifi 5ghz
Xiaomi 4 Роутер 4pda
Wireless Mini Router
Роутер Tp Link Mac
Next Js Use Router
Router 4a 4pda
Wifi Роутер Перестал Раздавать Интернет
Роутер Tp Link 741
Wifi Роутер 300
Cisco Router Ospf



























204">203">200_.gif">





























204">203">200_QL40_ML2_.gif">

































