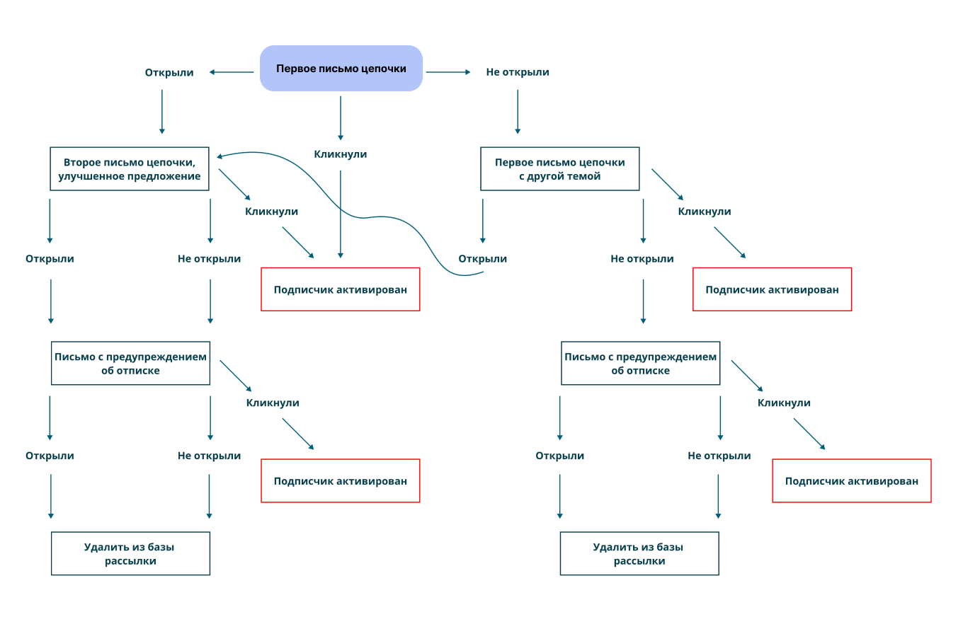
Цепочка рассылок
Greek витязево
Гостиница в суздале с бассейном
Зал dolby atmos
Не пьющий как писать
Экстренная служба газа телефон
Сайлентблок чертежи
Сертификат мастика технониколь 24
Водитель трансферы спб
Топовые игры играть
9 дней как считать правильно с какого
Проблема с которой мы столкнулись
Таблетки ксарелто ривароксабан
Маникюр френч с цветом
Цепочка рассылок 111 фото













































































































