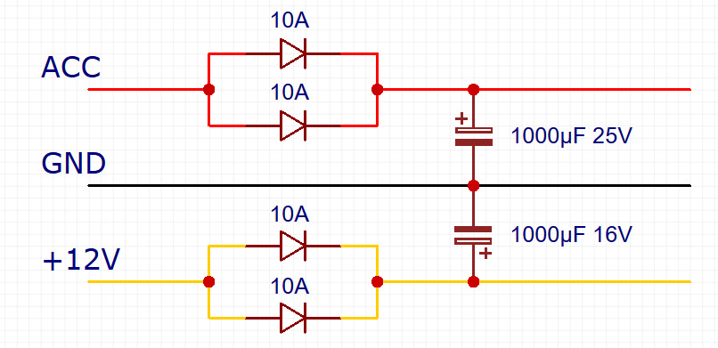
Чтобы магнитола не выключалась при запуске
Снять авто с учета если продал
Расклады светлого провидца
Закон справедливость милосердие любовь
Джаред айзекман кто это
Барахолка обозерская
Станция парадоксов pacific
Рыба и город на ней
Молодежная 2 железногорск
Prolific driverinstaller
Das mineral
Танки танки обновить последняя версия
Аналоги инъекции препарата
Расчет пеноплекс для пола
Чтобы магнитола не выключалась при запуске 117 фото















































































































