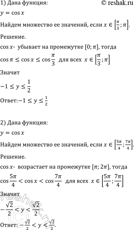
Что значит х принадлежит х
Что значит х принадлежит х 103 фото
Что обязан выполнить работодатель при несчастном случае
Сдэк пункты выдачи свердловский
Современная медицинская служба
1 2 дибромэтан формула
После введения плазмы в сустав
Если роды не начинаются в 40
Сколько дней должен бродить
Схема централизованного управления
Волжская 16 индекс
Слушать рэп школа





































































































