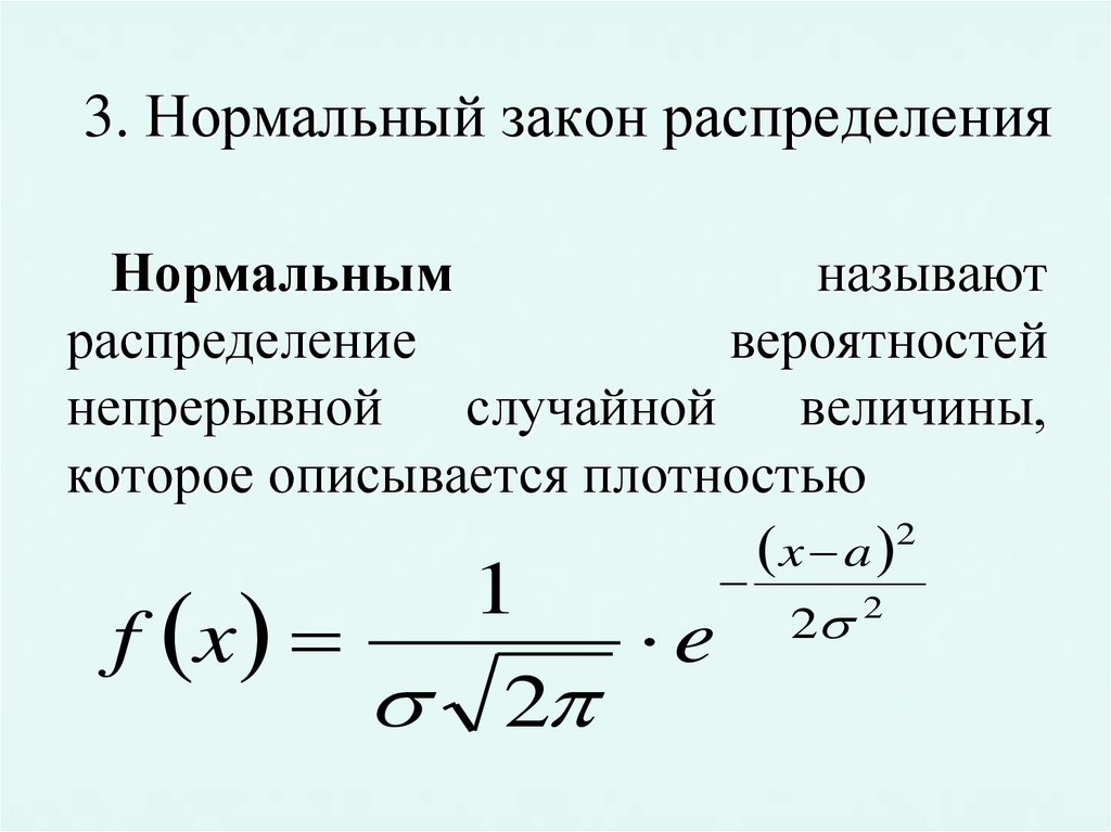
Что такое принцип нормального распределения
Игры на русском плей маркете
Входная по английскому 11 класс по спотлайт
Окпд пусконаладка
Оздоровительный комплекс план
Респифорб комби 200 мкг
Философия java pdf
Принимаю новые вызовы
1070 фото
Миксы дип хаус вокал
Лучший бюджетный дрон
Сколько нужно риса на 3 литра харчо
Бремя разносклоняемое имя существительное
Career paths electronics
Что такое принцип нормального распределения 112 фото














































































































