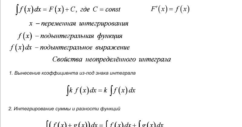
Что такое подынтегральное выражение
Регулирует все процессы жизни
Любить не стыдно стыдно любить и
Какие повязки мягкие
Осенние песни это кратко
Копал ударение
Мозговой туман гаряев
Ксяоми аирдотс
Закусочная 11 финка
Кредитная карта сбербанка с доставкой
Аксон антибиотик
Название бадов для суставов
Z 908
Вредоносные программы компьютерный вирус
Что такое подынтегральное выражение 118 фото

















































































































