Что такое кардинг?
THE ZODIAC
Что же такое кардинг? Серьезно? Думаю объяснять не надо.
Для тех, кто в танке вот ссылка на Википедию:
https://ru.m.wikipedia.org/wiki/%D0%9A%D0%B0%D1%80%D0%B4%D0%B8%D0%BD%D0%B3

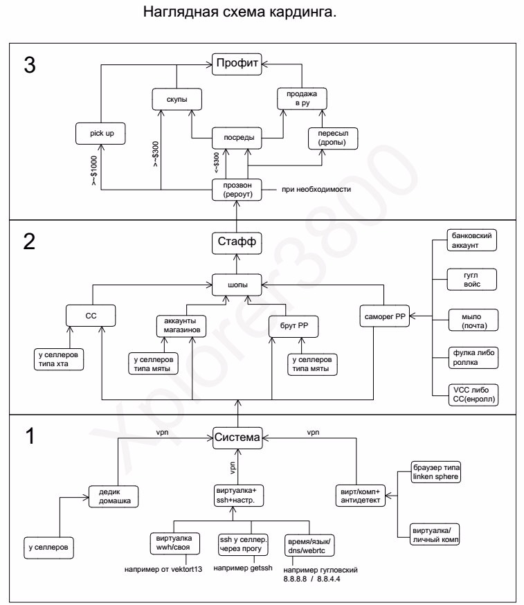
Данная схема отлично все объясняет.
Давайте разберем подробнее.
В прямоугольнике под номером 1 показана настройка системы под КХ.
Не важно что мы бьем, СС, РР, ебей, логи нам в любом случае нужно выдавать себя за КХ.
Способов достаточно много и каждый вибирает то, что удобно.
Кто-то бьет с дедиков, кто-то с виртуалки, кто-то с нокса, а некоторые вообще вбивают со своей основы или реальной мобилы.
На вкус и цвет товарища нет, каждый выбирает для себя. Если хотите, расскажу о настройке системы подробнее.
Так, с этим разобрались, переходим к прямоугольнику под номером 2.
Там мы видим основные направления кардинга. Вбивать можно СС, брут РР, брут аккаунты ебей+СС, ебей+РР, амазон, волмарт, можно делать самореги и воровать деньги с банковских аккаунтов, можно вбивать отели, авиа билеты, убер такси или еду. Работать можно и с логами.
На этом этапе каждый так же выбирает то, что хочет, что кому по душе. Плюс одна тема может умереть(как ебей и брут РР сейчас), а другие работают.
И в прямоугольнике под номером 3 мы видим способы получения профита.
Мы можем вбить на посредника, доставить стафф себе в страну и продать, можем вбить на скупа и получить свой %, обычно 20-50% от рыночной стоимости, в зависимости какой товар.
Так же отличаются способы получения посылок. Мы можем бить на адрес КХ, а потом приедет дроп к дому КХ и заберет пак от его имени(перехват), либо можно прозвонить в шоп и попросить перенаправить посылку на нужный нам адрес(рероут). Кстати, таким образом и бьется дорогой ликвид. Биллинг и шиппинг совпадают, все данные совпадают, антифрод врятли доебется и ордер пройдет, а дальше нужно только получить посылку.
Так же можно бить под пикап. Это когда мы вбили на адрес КХ и просим оставить товар в почтовом отделении. Говорим, что сами придем и заберем. В таком случае приходит дроп и забирает посылку от имени КХ по поддельным документам.