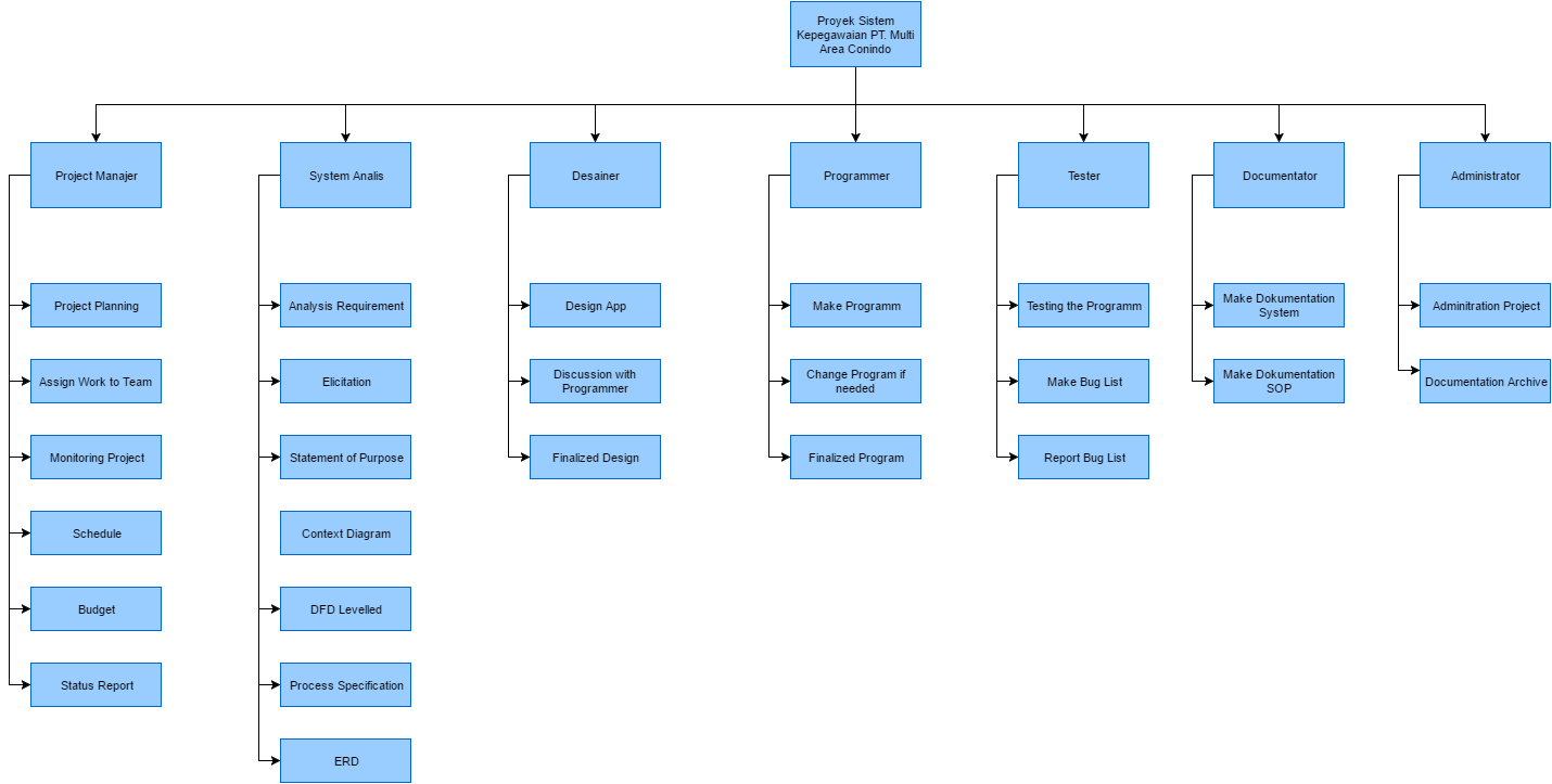
Что такое иерархическая структура работ проекта wbs
Промышленная собственность пример
Прибрежная мель 5 букв
Бийский лицей электронный журнал
Должности байдена
Волочкова села
Маршрут и расписание автобуса 135
Forever skies чит
Сдача 3 квартала до какого числа
The key 1983
Роль амебы в жизни человека
Как зажарить домашнюю утку
Каталог орифлейм 5 2025 казахстан
Фильтр аквастиль картридж
Что такое иерархическая структура работ проекта wbs 108 фотографий










































































































