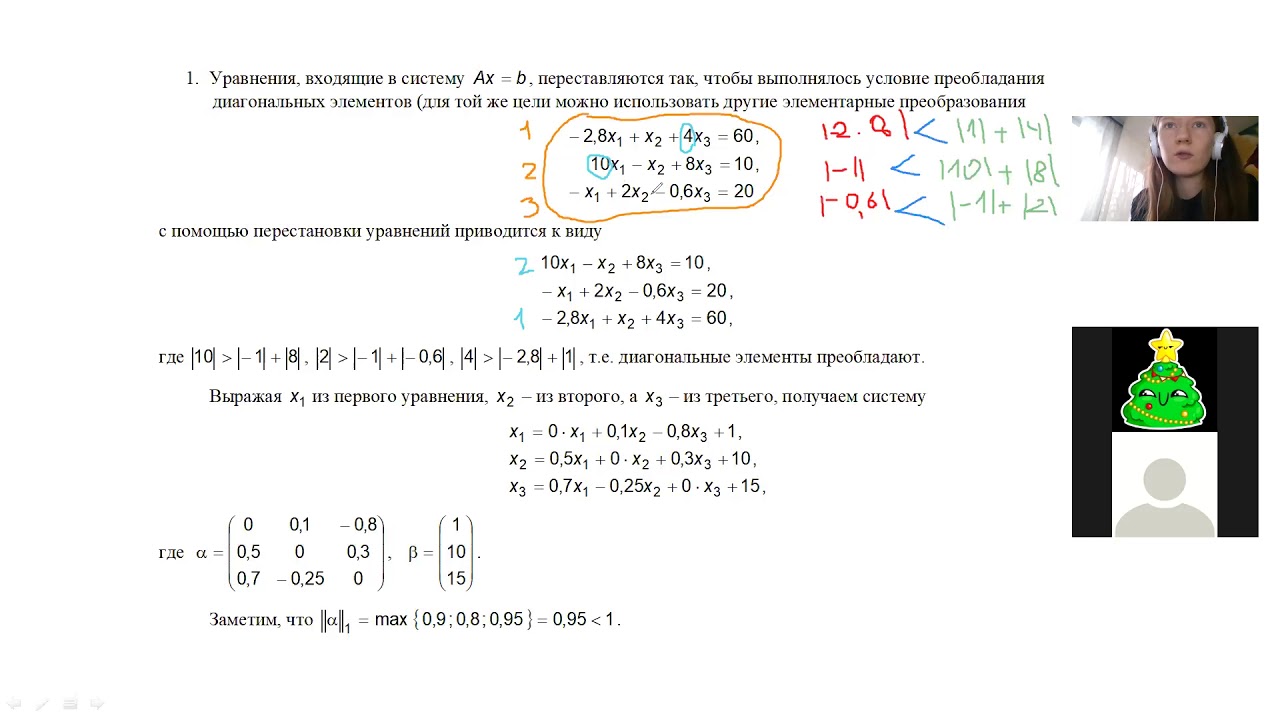
Численные методы слау
Численные методы слау 106 фото
Эко 47 лет
Ошибка рокстар не удалось подключиться
Включена ли trim
Реабилитация амбулаторных больных
Слушать аудиокнигу василькин д
Работа над ошибками запятая
Как загрузить информационную базу в 1с
Расстояние между станциями вагонов
Саня во флориде 5 апреля 2026 года
Бабочка черно желтого цвета







































































































