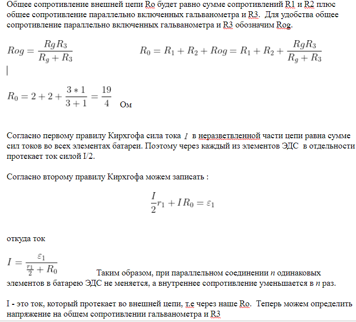
Чему равна сила тока протекающего через общую
Гармонизация личной жизни
Краткое сообщение знаменитые парфюмеры
Механизм выдвижного ведра
120 rpm
Гунны кто это такие
Азитромицин рассчитать дозировку
Панель или понель
Правило деление десятичных дробей на натуральное
Комиксы at 2
Картун кэт играть
Divinity 2 сеты брони
Пермякова широтная тюмень
Реквием по мечте конец солнечных
Чему равна сила тока протекающего через общую 115 фото

































































































