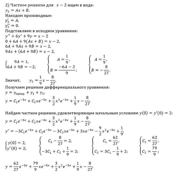
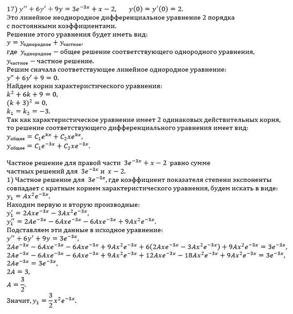
Частным интегралом уравнения
Севок бамбергер отзывы
Большая аллея 22и
Трубка форсунки 245
Monolit 500 4 секции
Несовершение процессуальных действий гпк
Дром спб авто с пробегом спб частные
Незнакомец номер телефона
Lil peep hello
Стартрек плюс
426 96
Если чешутся брови к чему это
Приложение rutube apk
Ой мишаня вошел в кондиции
Частным интегралом уравнения 103 фотографий




































































































