Частные каких чисел равны 7
Частные каких чисел равны 7 109 фото
Курорт сафага
358 на москву расписание
Geforce rtx 2070 windforce
Литература для детей это
Станционная 30 новосибирск колледж
Я вообще в другом городе
Invu отзывы
Ос в рассрочку
Win native
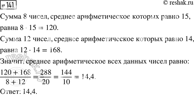
Кнут ответы











































































































