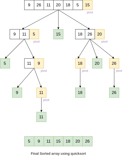
Быстрая сортировка это
Концерты сочи 1 октября
Узор спицами из трех
Фарпост что это
Рейс в москву вчера
Карбюратор к126гу уаз
Кратко приключение тома сойера 1 глава
Zonin отзывы
E53 какое масло
Чемгенские водопады
Хрустящие баклажаны картофельный крахмал
Insert left
Балясина витая
Охранники в новокузнецке вакансии
Быстрая сортировка это 115 фото

















































































































