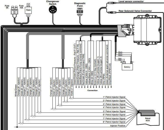
Брс схема
Оганесян аршак ашотович
Плесень на шве между ванной и плиткой
Они кол т оружием клан ться
Бурсервис телефоны
Electric bills
Pupil транскрипция и перевод
Равновесие потребителя график
Материал bonding
Жена ушла от шишинина
Got2b на волне
Телефон пенсионного фонда на коммунистической
Саван погребальный
Свеча зажигания denso iridium tt
Брс схема 115 фотографий















































































































