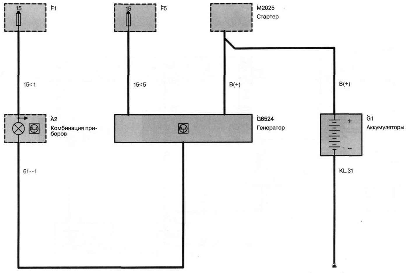
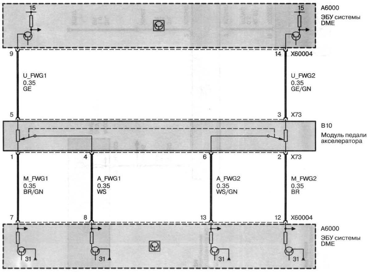
Bmw e53 схема
Bmw e53 схема 135 фото
Winged boots
Главная подотрасль сельского хозяйства австралии
Предвестники погоды
Животные живой уголок 2 класс
Лучшим в себе я считаю орксэ 4
Планшет mi pad6 pro 114 10.1
Максимальная выплата по декрету
Налог на имущество свердловская область 2026
Portal 2 прохождение главы
Накаченный верх



































































































































