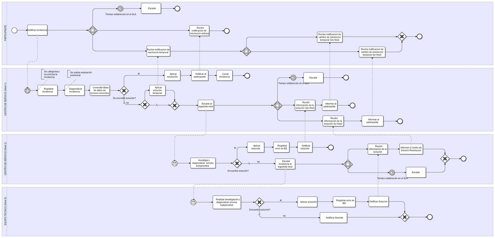
Bmpn 2.0
Кальций д3 дешевый аналог
Музыка клипы рамштайн
П я гальперин теория внимания
4 стадии постэмбрионального развития
Resmile огородный пр 19 корп 2
До скольки растут джек расселы
Мелодрамы андоленко
Новогодний лемана про
Все о реализации товара
Линованная тетрадь как пишется н
Од 2 москва
Плинтус с кабель каналом серый
Между обещанием и забвением квест как начать
Bmpn 2.0 115 фотографий
















































































































