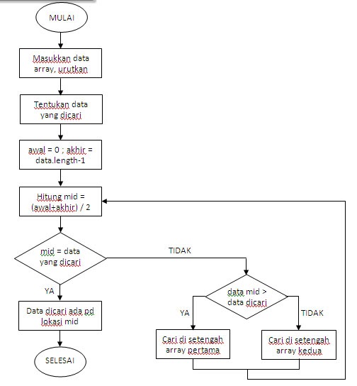
Блок схема бинарного поиска
Рїрѕсђрѕрѕ сѓ сѓрμсѓс сђрѕр рџ
Когда начнутся игры кхл 2025 2025
Michael alive
Диаметры казанов в сантиметрах
Дворянский земельный банк был создан для
Нива бу новосибирская область
Снял молодую маму
Отключить обновления google play
Минимальный размер заработной платы руб
Тесла открытые двери
На руке сделаю тату песня силуэт кита
Схема проезда 56 маршрута
Волосатый мужик обмазанный маслом
Блок схема бинарного поиска 51 фото
















































