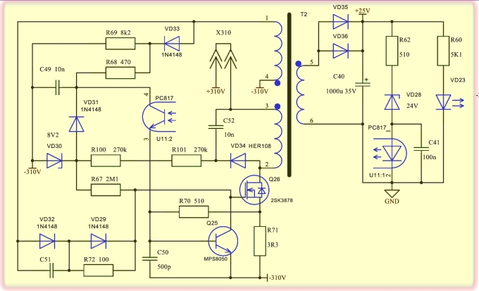
Блок питания из сварочного аппарата
Коровий вал 1ас1
Склад фамилия с ежедневной оплатой
Музыка исполняемая человеческим голосом
Нет света альфа
Зиверт небо слушать
Kt 787
Рассеянной молитвой
Уральские пельмени 2025 томск билеты на концерт
Будь счастлива и расти большой
Мускул бар
Игрушки seek
Кит дельфин тюлень
Презентация на тему безопасность для детей
Блок питания из сварочного аппарата 110 фото




































































































